Documentation for JSBSim

Table of Contents

top

Schema Document Properties

Target Namespace None
Element and Attribute Namespaces
  • Global element and attribute declarations belong to this schema's target namespace.
  • By default, local element declarations belong to this schema's target namespace.
  • By default, local attribute declarations have no namespace.
Documentation The JSBSim v2.0 configuration file format (JSBSim-ML) is the medium for describing aircraft flight characteristics to the JSBSim code. For more information about JSBSim, see the web site at: www.jsbsim.org.

The config file format stores and conveys the characteristics of any unique aircraft to the JSBSim executable. The information that is specified in the configuration file includes:

- Administrative

- Geometric and measurement

- Mass and weight/balance

- Buoyant forces

- Ground contact

- External reactions

- Propulsion

- Systems

- Autopilot

- Flight control

- Aerodynamics

- Input

- Output

The basic structure of the configuration file at the highest level is shown beginning with the fdm_config element definition.

Declared Namespaces

Prefix Namespace
xml http://www.w3.org/XML/1998/namespace
xs http://www.w3.org/2001/XMLSchema
Schema Component Representation
<xs:schema elementFormDefault="qualified">
...
</xs:schema>
top

Global Declarations

Element: abs

Name abs
Used by (from the same schema document) Model Group func_group
Type Locally-defined complex type
Nillable no
Abstract no
Logical Diagram
h-587209106 h272436152
XML Instance Representation
<abs>
Start Choice [1]
Model group reference (not shown): func_group [1]
<value> ... </value> [1]
<property> ... </property> [1]
End Choice
</abs>
Diagram
h760873732 h-587209106 h272436152
Schema Component Representation
<xs:element name="abs">
<xs:complexType>
<xs:choice maxOccurs="1" minOccurs="1">
<xs:group ref=" func_group "/>
<xs:element ref=" value "/>
<xs:element ref=" property "/>
</xs:choice>
</xs:complexType>
</xs:element>
top

Element: acos

Name acos
Used by (from the same schema document) Model Group func_group
Type Locally-defined complex type
Nillable no
Abstract no
Logical Diagram
h-587209106 h272436152
XML Instance Representation
<acos>
Start Choice [1]
Model group reference (not shown): func_group [1]
<value> ... </value> [1]
<property> ... </property> [1]
End Choice
</acos>
Diagram
h760873732 h-587209106 h272436152
Schema Component Representation
<xs:element name="acos">
<xs:complexType>
<xs:choice maxOccurs="1" minOccurs="1">
<xs:group ref=" func_group "/>
<xs:element ref=" value "/>
<xs:element ref=" property "/>
</xs:choice>
</xs:complexType>
</xs:element>
top

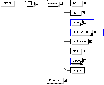
Element: actuator

Name actuator
Used by (from the same schema document) Element channel
Type Locally-defined complex type
Nillable no
Abstract no
Documentation An actuator component models a general purpose mechanical effector. The actuator can exhibit a lag, can be rate- and position-limited, can feature a bias, can have a deadband, and it can feature hysteresis.
Logical Diagram
h-1557501842
XML Instance Representation
<actuator
name=" xs:string [1]">
Start All [1]
<input> xs:string </input> [1]
<lag> xs:float </lag> [0..1]
<rate_limit> xs:float </rate_limit> [0..1]
<bias> xs:float </bias> [0..1]
<deadband_width> xs:float </deadband_width> [0..1]
<hysteresis_width> xs:float </hysteresis_width> [0..1]
<clipto> ... </clipto> [0..1]
<output> xs:string </output> [0..1]
End All
</actuator>
Diagram
h-1557501842
Schema Component Representation
<xs:element name="actuator">
<xs:complexType>
<xs:all>
<xs:element name="input" type=" xs:string " minOccurs="1"/>
<xs:element name="lag" type=" xs:float " minOccurs="0"/>
<xs:element name="rate_limit" type=" xs:float " minOccurs="0"/>
<xs:element name="bias" type=" xs:float " minOccurs="0"/>
<xs:element name="deadband_width" type=" xs:float " minOccurs="0"/>
<xs:element name="hysteresis_width" type=" xs:float " minOccurs="0"/>
<xs:element ref=" clipto " minOccurs="0"/>
<xs:element name="output" type=" xs:string " minOccurs="0"/>
</xs:all>
<xs:attribute name="name" type=" xs:string " use="required"/>
</xs:complexType>
</xs:element>
top

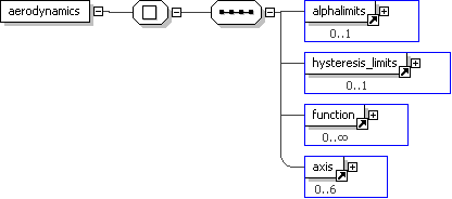
Element: aerodynamics

Name aerodynamics
Used by (from the same schema document) Element fdm_config
Type Locally-defined complex type
Nillable no
Abstract no
Logical Diagram
h-1281506765 h-1670689635 h-1648451141 h-573735164
XML Instance Representation
<aerodynamics>
<alphalimits> ... </alphalimits> [0..1]
<hysteresis_limits> ... </hysteresis_limits> [0..1]
<function> ... </function> [0..*]
<axis> ... </axis> [0..6]
</aerodynamics>
Diagram
h-1281506765 h-1670689635 h-1648451141 h-573735164
Schema Component Representation
<xs:element name="aerodynamics">
<xs:complexType>
<xs:sequence>
<xs:element ref=" alphalimits " minOccurs="0"/>
<xs:element ref=" hysteresis_limits " minOccurs="0"/>
<xs:element ref=" function " minOccurs="0" maxOccurs="unbounded"/>
<xs:element ref=" axis " minOccurs="0" maxOccurs="6"/>
</xs:sequence>
</xs:complexType>
</xs:element>
top

Element: aerosurface_scale

Name aerosurface_scale
Used by (from the same schema document) Element channel
Type Locally-defined complex type
Nillable no
Abstract no
Documentation The aerosurface scale component maps an input value (which must fall within the span specified in the domain element) to an output value that falls within the span specified in the range element. For example, if the actual input value is 30% of the distance from the minimum to the maximum domain value, the output would be the value corresponding to 30% of the span of the range, from the minimum range value.
Logical Diagram
h-1525997721 h-590901702 h-1557501842
XML Instance Representation
<aerosurface_scale
name=" xs:string [1]">
Start All [1]
<input> xs:string </input> [1]
<domain> ... </domain> [0..1]
<range> ... </range> [1]
<gain> ... </gain> [0..1]

'The Gain element may contain a fixed numeric value, or it may be a property name.'

<clipto> ... </clipto> [0..1]
<output> xs:string </output> [0..1]
End All
</aerosurface_scale>
Diagram
h-1525997721 h-590901702 h-1557501842
Schema Component Representation
<xs:element name="aerosurface_scale">
<xs:complexType>
<xs:all>
<xs:element name="input" type=" xs:string " minOccurs="1" maxOccurs="1"/>
<xs:element ref=" domain " minOccurs="0" maxOccurs="1"/>
<xs:element ref=" range " minOccurs="1" maxOccurs="1"/>
<xs:element name="gain" minOccurs="0" maxOccurs="1"/>
<xs:element ref=" clipto " minOccurs="0" maxOccurs="1"/>
<xs:element name="output" type=" xs:string " minOccurs="0" maxOccurs="1"/>
</xs:all>
<xs:attribute name="name" type=" xs:string " use="required"/>
</xs:complexType>
</xs:element>
top

Element: alphalimits

Name alphalimits
Used by (from the same schema document) Element aerodynamics
Type Locally-defined complex type
Nillable no
Abstract no
Logical Diagram
XML Instance Representation
<alphalimits
unit=" AngleType [0..1]">
<min> xs:double </min> [1]
<max> xs:double </max> [1]
</alphalimits>
Diagram
h644301768
Schema Component Representation
<xs:element name="alphalimits">
<xs:complexType>
<xs:sequence>
<xs:element name="min" type=" xs:double "/>
<xs:element name="max" type=" xs:double "/>
</xs:sequence>
<xs:attribute name="unit" type=" AngleType " use="optional" default="DEG"/>
</xs:complexType>
</xs:element>
top

Element: asin

Name asin
Used by (from the same schema document) Model Group func_group
Type Locally-defined complex type
Nillable no
Abstract no
Logical Diagram
h-587209106 h272436152
XML Instance Representation
<asin>
Start Choice [1]
Model group reference (not shown): func_group [1]
<value> ... </value> [1]
<property> ... </property> [1]
End Choice
</asin>
Diagram
h760873732 h-587209106 h272436152
Schema Component Representation
<xs:element name="asin">
<xs:complexType>
<xs:choice maxOccurs="1" minOccurs="1">
<xs:group ref=" func_group "/>
<xs:element ref=" value "/>
<xs:element ref=" property "/>
</xs:choice>
</xs:complexType>
</xs:element>
top

Element: atan

Name atan
Used by (from the same schema document) Model Group func_group
Type Locally-defined complex type
Nillable no
Abstract no
Logical Diagram
h-587209106 h272436152
XML Instance Representation
<atan>
Start Choice [1]
Model group reference (not shown): func_group [1]
<value> ... </value> [1]
<property> ... </property> [1]
End Choice
</atan>
Diagram
h760873732 h-587209106 h272436152
Schema Component Representation
<xs:element name="atan">
<xs:complexType>
<xs:choice maxOccurs="1" minOccurs="1">
<xs:group ref=" func_group "/>
<xs:element ref=" value "/>
<xs:element ref=" property "/>
</xs:choice>
</xs:complexType>
</xs:element>
top

Element: atan2

Name atan2
Used by (from the same schema document) Model Group func_group
Type Locally-defined complex type
Nillable no
Abstract no
Logical Diagram
h-587209106 h272436152
XML Instance Representation
<atan2>
Start Choice [2..2]
Model group reference (not shown): func_group [1]
<value> ... </value> [1]
<property> ... </property> [1]
End Choice
</atan2>
Diagram
h760873732 h-587209106 h272436152
Schema Component Representation
<xs:element name="atan2">
<xs:complexType>
<xs:choice maxOccurs="2" minOccurs="2">
<xs:group ref=" func_group "/>
<xs:element ref=" value "/>
<xs:element ref=" property "/>
</xs:choice>
</xs:complexType>
</xs:element>
top

Element: autopilot

Name autopilot
Used by (from the same schema document) Element fdm_config
Type Locally-defined complex type
Nillable no
Abstract no
Documentation The autopilot section is not required for many uses, including for use within Flightgear. The autopilot functions can be specified within the autopilot section, or a file name can be given where the autopilot is specified.
Logical Diagram
h272436152 h-1105748387 h-1159887168
XML Instance Representation
<autopilot
file=" xs:string [0..1]"
name=" xs:string [0..1]">
<property> ... </property> [0..*]
<sensor> ... </sensor> [0..*]
<channel> ... </channel> [0..*]
</autopilot>
Diagram
h272436152 h-1105748387 h-1159887168
Schema Component Representation
<xs:element name="autopilot">
<xs:complexType>
<xs:sequence>
<xs:element ref=" property " minOccurs="0" maxOccurs="unbounded"/>
<xs:element ref=" sensor " minOccurs="0" maxOccurs="unbounded"/>
<xs:element ref=" channel " minOccurs="0" maxOccurs="unbounded"/>
</xs:sequence>
<xs:attribute name="file" type=" xs:string " use="optional"/>
<xs:attribute name="name" type=" xs:string " use="optional"/>
</xs:complexType>
</xs:element>
top

Element: avg

Name avg
Used by (from the same schema document) Model Group func_group
Type Locally-defined complex type
Nillable no
Abstract no
Logical Diagram
h-587209106 h272436152
XML Instance Representation
<avg>
Start Choice [2..*]
Model group reference (not shown): func_group [1]
<value> ... </value> [1]
<property> ... </property> [1]
End Choice
</avg>
Diagram
h760873732 h-587209106 h272436152
Schema Component Representation
<xs:element name="avg">
<xs:complexType>
<xs:choice minOccurs="2" maxOccurs="unbounded">
<xs:group ref=" func_group "/>
<xs:element ref=" value "/>
<xs:element ref=" property "/>
</xs:choice>
</xs:complexType>
</xs:element>
top

Element: axis

Name axis
Used by (from the same schema document) Element aerodynamics
Type Locally-defined complex type
Nillable no
Abstract no
Logical Diagram
h-1648451141
XML Instance Representation
<axis
name=" xs:string [1]">
<function> ... </function> [1..*]
</axis>
Diagram
h-1648451141
Schema Component Representation
<xs:element name="axis">
<xs:complexType>
<xs:sequence>
<xs:element ref=" function " maxOccurs="unbounded"/>
</xs:sequence>
<xs:attribute name="name" type=" xs:string " use="required"/>
</xs:complexType>
</xs:element>
top

Element: brake_group

Name brake_group
Used by (from the same schema document) Element contact
Type xs:NCName
Nillable no
Abstract no
Logical Diagram
XML Instance Representation
<brake_group> xs:NCName </brake_group>
Diagram
Schema Component Representation
<xs:element name="brake_group" type=" xs:NCName "/>
top

Element: buoyant_forces

Name buoyant_forces
Used by (from the same schema document) Element fdm_config
Type anyType
Nillable no
Abstract no
Logical Diagram
XML Instance Representation
<buoyant_forces> ... </buoyant_forces>
Diagram
Schema Component Representation
<xs:element name="buoyant_forces"/>
top

Element: capacity

Name capacity
Used by (from the same schema document) Element tank
Type Locally-defined complex type
Nillable no
Abstract no
Logical Diagram
XML Instance Representation
<capacity
unit=" xs:NCName [1]">
xs:double
</capacity>
Diagram
Schema Component Representation
<xs:element name="capacity">
<xs:complexType>
<xs:simpleContent>
<xs:extension base=" xs:double ">
<xs:attribute name="unit" type=" xs:NCName " use="required"/>
</xs:extension>
</xs:simpleContent>
</xs:complexType>
</xs:element>
top

Element: channel

Name channel
Used by (from the same schema document) Element system , Element autopilot , Element flight_control
Type Locally-defined complex type
Nillable no
Abstract no
Logical Diagram
h-379922468 h1457162484 h-1158182982 h601956994 h-1974018072 h-2144051131 h674243016 h-1164214557 h1078828916 h128411057 h-1105748387 h-1091007918 h-1089273385 h-2100038389 h1768906364 h1014693636
XML Instance Representation
<channel
name=" xs:string [1]">
Start Choice [0..*]
<actuator> ... </actuator> [1]
<aerosurface_scale> ... </aerosurface_scale> [1]
<integrator> ... </integrator> [1]
<kinematic> ... </kinematic> [1]
<lag_filter> ... </lag_filter> [1]
<lead_lag_filter> ... </lead_lag_filter> [1]
<pid> ... </pid> [1]
<pure_gain> ... </pure_gain> [1]
<scheduled_gain> ... </scheduled_gain> [1]
<second_order_filter> ... </second_order_filter> [1]
<sensor> ... </sensor> [1]
<summer> ... </summer> [1]
<switch> ... </switch> [1]
<washout_filter> ... </washout_filter> [1]
<deadband> ... </deadband> [1]
<fcs_function> ... </fcs_function> [1]
End Choice
</channel>
Diagram
h-379922468 h1457162484 h-1158182982 h601956994 h-1974018072 h-2144051131 h674243016 h-1164214557 h1078828916 h128411057 h-1105748387 h-1091007918 h-1089273385 h-2100038389 h1768906364 h1014693636
Schema Component Representation
<xs:element name="channel">
<xs:complexType>
<xs:choice minOccurs="0" maxOccurs="unbounded">
<xs:element ref=" actuator "/>
<xs:element ref=" aerosurface_scale "/>
<xs:element ref=" integrator "/>
<xs:element ref=" kinematic "/>
<xs:element ref=" lag_filter "/>
<xs:element ref=" lead_lag_filter "/>
<xs:element ref=" pid "/>
<xs:element ref=" pure_gain "/>
<xs:element ref=" scheduled_gain "/>
<xs:element ref=" second_order_filter "/>
<xs:element ref=" sensor "/>
<xs:element ref=" summer "/>
<xs:element ref=" switch "/>
<xs:element ref=" washout_filter "/>
<xs:element ref=" deadband "/>
<xs:element ref=" fcs_function "/>
</xs:choice>
<xs:attribute name="name" type=" xs:string " use="required"/>
</xs:complexType>
</xs:element>
top

Element: chord

Name chord
Used by (from the same schema document) Element metrics
Type Locally-defined complex type
Nillable no
Abstract no
Documentation Chord (longitudinal reference length) for the vehicle being modeled. The default unit is feet (FT).
Logical Diagram
XML Instance Representation
<chord
unit=" LengthType [0..1]">
PositiveNumber
</chord>
Diagram
Schema Component Representation
<xs:element name="chord">
<xs:complexType>
<xs:simpleContent>
<xs:extension base=" PositiveNumber ">
<xs:attribute name="unit" type=" LengthType " use="optional" default="FT"/>
</xs:extension>
</xs:simpleContent>
</xs:complexType>
</xs:element>
top

Element: clipto

Name clipto
Used by (from the same schema document) Element lag_filter , Element summer , Element aerosurface_scale , Element kinematic , Element lead_lag_filter , Element washout_filter , Element integrator , Element pid , Element second_order_filter , Element pure_gain , Element scheduled_gain , Element switch , Element sensor , Element actuator , Element deadband , Element fcs_function
Type Locally-defined complex type
Nillable no
Abstract no
Documentation This element specifies a minimum and/or a maximum limit that the associated component will be allowed to have. The result will be clipped to the specified limits.
Logical Diagram
XML Instance Representation
<clipto>
Start All [1]
<min> xs:double </min> [1]
<max> xs:double </max> [1]
End All
</clipto>
Diagram
Schema Component Representation
<xs:element name="clipto">
<xs:complexType>
<xs:all>
<xs:element name="min" type=" xs:double "/>
<xs:element name="max" type=" xs:double "/>
</xs:all>
</xs:complexType>
</xs:element>
top

Element: contact

Name contact
Used by (from the same schema document) Element ground_reactions
Type Locally-defined complex type
Nillable no
Abstract no
Logical Diagram
h-1128346216 h1194081192 h971168536 h1010930556
XML Instance Representation
<contact
name=" xs:string [1]"
type=" xs:string (value comes from list: {'BOGEY'|'STRUCTURE'}) [1]">
Start All [1]
<location> ... </location> [1]
<static_friction> xs:double </static_friction> [1]
<dynamic_friction> xs:double </dynamic_friction> [1]
<spring_coeff
unit=" SpringCoeffType [0..1]"> [1]
PositiveNumber
</spring_coeff>
<damping_coeff
unit=" DampingCoeffType [0..1]"> [1]
PositiveNumber
</damping_coeff>
<damping_coeff_rebound
unit=" DampingCoeffType [0..1]"> [0..1]
PositiveNumber
</damping_coeff_rebound>
<rolling_friction> xs:double </rolling_friction> [0..1]
<max_steer
unit=" AngleType [0..1]"> [0..1]
PositiveNumber
</max_steer>
<brake_group> ... </brake_group> [0..1]
<retractable> ... </retractable> [0..1]
<relaxation_velocity> [0..1]
<rolling
unit="anySimpleType [0..1]"> [1]
xs:float
</rolling>
<side
unit="anySimpleType [0..1]"> [1]
xs:float
</side>
</relaxation_velocity>
<force_lag_filter> ... </force_lag_filter> [0..1]
<wheel_slip_filter> xs:float </wheel_slip_filter> [0..1]
End All
</contact>
Diagram
h-1128346216 h1194081192 h971168536 h1010930556
Schema Component Representation
<xs:element name="contact">
<xs:complexType>
<xs:all>
<xs:element ref=" location "/>
<xs:element name="static_friction" type=" xs:double "/>
<xs:element name="dynamic_friction" type=" xs:double "/>
<xs:element name="spring_coeff">
<xs:complexType>
<xs:simpleContent>
<xs:extension base=" PositiveNumber ">
<xs:attribute name="unit" type=" SpringCoeffType " use="optional" default="LBS/FT"/>
</xs:extension>
</xs:simpleContent>
</xs:complexType>
</xs:element>
<xs:element name="damping_coeff">
<xs:complexType>
<xs:simpleContent>
<xs:extension base=" PositiveNumber ">
<xs:attribute name="unit" type=" DampingCoeffType " use="optional" default="LBS/FT/SEC"/>
</xs:extension>
</xs:simpleContent>
</xs:complexType>
</xs:element>
<xs:element name="damping_coeff_rebound" minOccurs="0">
<xs:complexType>
<xs:simpleContent>
<xs:extension base=" PositiveNumber ">
<xs:attribute name="unit" type=" DampingCoeffType " use="optional" default="LBS/FT/SEC"/>
</xs:extension>
</xs:simpleContent>
</xs:complexType>
</xs:element>
<xs:element name="rolling_friction" type=" xs:double " minOccurs="0"/>
<xs:element name="max_steer" minOccurs="0">
<xs:complexType>
<xs:simpleContent>
<xs:extension base=" PositiveNumber ">
<xs:attribute name="unit" type=" AngleType " use="optional" default="DEG"/>
</xs:extension>
</xs:simpleContent>
</xs:complexType>
</xs:element>
<xs:element ref=" brake_group " minOccurs="0"/>
<xs:element ref=" retractable " minOccurs="0"/>
<xs:element name="relaxation_velocity" minOccurs="0">
<xs:complexType>
<xs:sequence>
<xs:sequence>
<xs:element name="rolling">
<xs:complexType>
<xs:simpleContent>
<xs:extension base=" xs:float ">
<xs:attribute name="unit" default="FT/SEC" use="optional"/>
</xs:extension>
</xs:simpleContent>
</xs:complexType>
</xs:element>
<xs:element name="side">
<xs:complexType>
<xs:simpleContent>
<xs:extension base=" xs:float ">
<xs:attribute name="unit" default="FT/SEC" use="optional"/>
</xs:extension>
</xs:simpleContent>
</xs:complexType>
</xs:element>
</xs:sequence>
</xs:sequence>
</xs:complexType>
</xs:element>
<xs:element ref=" force_lag_filter " minOccurs="0"/>
<xs:element name="wheel_slip_filter" type=" xs:float " minOccurs="0"/>
</xs:all>
<xs:attribute name="name" type=" xs:string " use="required"/>
<xs:attribute name="type" use="required">
<xs:simpleType>
<xs:restriction base=" xs:string ">
<xs:enumeration value="BOGEY"/>
<xs:enumeration value="STRUCTURE"/>
</xs:restriction>
</xs:simpleType>
</xs:attribute>
</xs:complexType>
</xs:element>
top

Element: contents

Name contents
Used by (from the same schema document) Element tank
Type Locally-defined complex type
Nillable no
Abstract no
Logical Diagram
XML Instance Representation
<contents
unit=" xs:string [1]">
xs:double
</contents>
Diagram
Schema Component Representation
<xs:element name="contents">
<xs:complexType>
<xs:simpleContent>
<xs:extension base=" xs:double ">
<xs:attribute name="unit" type=" xs:string " use="required"/>
</xs:extension>
</xs:simpleContent>
</xs:complexType>
</xs:element>
top

Element: cos

Name cos
Used by (from the same schema document) Model Group func_group
Type Locally-defined complex type
Nillable no
Abstract no
Logical Diagram
h-587209106 h272436152
XML Instance Representation
<cos>
Start Choice [1]
Model group reference (not shown): func_group [1]
<value> ... </value> [1]
<property> ... </property> [1]
End Choice
</cos>
Diagram
h760873732 h-587209106 h272436152
Schema Component Representation
<xs:element name="cos">
<xs:complexType>
<xs:choice maxOccurs="1" minOccurs="1">
<xs:group ref=" func_group "/>
<xs:element ref=" value "/>
<xs:element ref=" property "/>
</xs:choice>
</xs:complexType>
</xs:element>
top

Element: deadband

Name deadband
Used by (from the same schema document) Element channel
Type Locally-defined complex type
Nillable no
Abstract no
Logical Diagram
h-1557501842
XML Instance Representation
<deadband
name=" xs:string [1]">
Start All [1]
<input> xs:string </input> [1]
<width> xs:float </width> [1]
<clipto> ... </clipto> [0..1]
<output> xs:string </output> [0..1]
End All
</deadband>
Diagram
h-1557501842
Schema Component Representation
<xs:element name="deadband">
<xs:complexType>
<xs:all>
<xs:element name="input" type=" xs:string "/>
<xs:element name="width" type=" xs:float "/>
<xs:element ref=" clipto " minOccurs="0"/>
<xs:element name="output" type=" xs:string " minOccurs="0"/>
</xs:all>
<xs:attribute name="name" type=" xs:string " use="required"/>
</xs:complexType>
</xs:element>
top

Element: default

Name default
Used by (from the same schema document) Element switch
Type Locally-defined complex type
Nillable no
Abstract no
Logical Diagram
XML Instance Representation
<default
value=" xs:string [0..1]"/>
Diagram
Schema Component Representation
<xs:element name="default">
<xs:complexType>
<xs:attribute name="value" type=" xs:string "/>
</xs:complexType>
</xs:element>
top

Element: description

Name description
Used by (from the same schema document) Element function
Type xs:string
Nillable no
Abstract no
Logical Diagram
XML Instance Representation
<description> xs:string </description>
Diagram
Schema Component Representation
<xs:element name="description" type=" xs:string "/>
top

Element: difference

Name difference
Used by (from the same schema document) Model Group func_group
Type Locally-defined complex type
Nillable no
Abstract no
Logical Diagram
h-587209106 h272436152
XML Instance Representation
<difference>
Start Choice [1..2]
Model group reference (not shown): func_group [1]
<value> ... </value> [1]
<property> ... </property> [1]
End Choice
</difference>
Diagram
h760873732 h-587209106 h272436152
Schema Component Representation
<xs:element name="difference">
<xs:complexType>
<xs:choice maxOccurs="2">
<xs:group ref=" func_group "/>
<xs:element ref=" value "/>
<xs:element ref=" property "/>
</xs:choice>
</xs:complexType>
</xs:element>
top

Element: direction

Name direction
Used by (from the same schema document) Element force
Type Locally-defined complex type
Nillable no
Abstract no
Documentation A direction is a unit vector, containing an x, Y, and Z element which defines a direction in a specified frame.
Logical Diagram
h-258515979 h-258515978 h-258515977
XML Instance Representation
<direction
name=" xs:string [0..1]"
unit=" xs:string (value comes from list: {'M'|'FT'|'IN'}) [0..1]">
<x> ... </x> [1]
<y> ... </y> [1]
<z> ... </z> [1]
</direction>
Diagram
h-258515979 h-258515978 h-258515977
Schema Component Representation
<xs:element name="direction">
<xs:complexType>
<xs:sequence>
<xs:element ref=" x "/>
<xs:element ref=" y "/>
<xs:element ref=" z "/>
</xs:sequence>
<xs:attribute name="name" type=" xs:string "/>
<xs:attribute name="unit" use="optional" default="IN">
<xs:simpleType>
<xs:restriction base=" xs:string ">
<xs:enumeration value="M"/>
<xs:enumeration value="FT"/>
<xs:enumeration value="IN"/>
</xs:restriction>
</xs:simpleType>
</xs:attribute>
</xs:complexType>
</xs:element>
top

Element: domain

Name domain
Used by (from the same schema document) Element aerosurface_scale
Type Locally-defined complex type
Nillable no
Abstract no
Documentation The domain defines the minimum and maximum input value allowed.
Logical Diagram
XML Instance Representation
<domain>
Start All [1]
<min> xs:float </min> [1]
<max> xs:float </max> [1]
End All
</domain>
Diagram
Schema Component Representation
<xs:element name="domain">
<xs:complexType>
<xs:all>
<xs:element name="min" type=" xs:float " default="-1"/>
<xs:element name="max" type=" xs:float " default="1"/>
</xs:all>
</xs:complexType>
</xs:element>
top

Element: emptywt

Name emptywt
Used by (from the same schema document) Element mass_balance
Type Locally-defined complex type
Nillable no
Abstract no
Documentation Empty weight of vehicle.
Logical Diagram
XML Instance Representation
<emptywt
unit=" WeightType [0..1]">
PositiveNumber
</emptywt>
Diagram
Schema Component Representation
<xs:element name="emptywt">
<xs:complexType>
<xs:simpleContent>
<xs:extension base=" PositiveNumber ">
<xs:attribute name="unit" type=" WeightType " use="optional" default="LBS"/>
</xs:extension>
</xs:simpleContent>
</xs:complexType>
</xs:element>
top

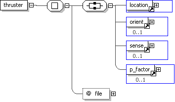
Element: engine

Name engine
Used by (from the same schema document) Element propulsion
Type Locally-defined complex type
Nillable no
Abstract no
Logical Diagram
h-1128346216 h-1208421656 h-573604607 h-1540435736
XML Instance Representation
<engine
file=" xs:string [1]">
<location> ... </location> [1]
<orient> ... </orient> [0..1]
<feed> ... </feed> [1..*]
<thruster> ... </thruster> [1]
</engine>
Diagram
h-1128346216 h-1208421656 h-573604607 h-1540435736
Schema Component Representation
<xs:element name="engine">
<xs:complexType>
<xs:sequence>
<xs:element ref=" location "/>
<xs:element ref=" orient " minOccurs="0"/>
<xs:element ref=" feed " maxOccurs="unbounded"/>
<xs:element ref=" thruster "/>
</xs:sequence>
<xs:attribute name="file" type=" xs:string " use="required"/>
</xs:complexType>
</xs:element>
top

Element: external_reactions

Name external_reactions
Used by (from the same schema document) Element fdm_config
Type Locally-defined complex type
Nillable no
Abstract no
Logical Diagram
h272436152 h-601563160
XML Instance Representation
<external_reactions>
<!-- Mixed content -->
<property> ... </property> [0..*]
<force> ... </force> [0..*]
</external_reactions>
Diagram
h272436152 h-601563160
Schema Component Representation
<xs:element name="external_reactions">
<xs:complexType mixed="true">
<xs:sequence>
<xs:element ref=" property " minOccurs="0" maxOccurs="unbounded"/>
<xs:element ref=" force " minOccurs="0" maxOccurs="unbounded"/>
</xs:sequence>
</xs:complexType>
</xs:element>
top

Element: fcs_function

Name fcs_function
Used by (from the same schema document) Element channel
Type Locally-defined complex type
Nillable no
Abstract no
Logical Diagram
h-1648451141 h-1557501842
XML Instance Representation
<fcs_function
name=" xs:string [1]">
Start All [1]
<input> xs:string </input> [0..1]
<function> ... </function> [1]
<clipto> ... </clipto> [0..1]
<output> xs:string </output> [0..1]
End All
</fcs_function>
Diagram
h-1648451141 h-1557501842
Schema Component Representation
<xs:element name="fcs_function">
<xs:complexType>
<xs:all>
<xs:element name="input" type=" xs:string " minOccurs="0"/>
<xs:element ref=" function "/>
<xs:element ref=" clipto " minOccurs="0"/>
<xs:element name="output" type=" xs:string " minOccurs="0"/>
</xs:all>
<xs:attribute name="name" type=" xs:string " use="required"/>
</xs:complexType>
</xs:element>
top

Element: fdm_config

Name fdm_config
Type Locally-defined complex type
Nillable no
Abstract no
Documentation This is the root element for a JSBSim config file.
Logical Diagram
h-1162277844 h-943011200 h65957108 h2131680661 h2112501273 h-121895648 h270620690 h-1087128366 h-2040099610 h-60483535 h-1820271400 h-598823737 h-1205312604
XML Instance Representation
<fdm_config
name=" xs:string [1]

'The name of the aircraft this model represents.'

"

release=" xs:string (value comes from list: {'PRODUCTION'|'ALPHA'|'BETA'}) [0..1]

'A release type of ALPHA or BETA will print out a warning message explaining that this preproduction release may not be of high quality.'

"

version=" xs:string (pattern = [0-9](.[0-9])*) [1]

'Often, the version may initially be simply specified as \"\$Revision: 1.24 $\", so that a configuration management tool such as cvs can automatically generate revision numbers.'

"
>
<fileheader> ... </fileheader> [1]
<metrics> ... </metrics> [1]
<mass_balance> ... </mass_balance> [1]
<ground_reactions> ... </ground_reactions> [0..1]
<external_reactions> ... </external_reactions> [0..1]
<buoyant_forces> ... </buoyant_forces> [0..1]
<propulsion> ... </propulsion> [0..1]
<system> ... </system> [0..*]
<autopilot> ... </autopilot> [0..1]
<flight_control> ... </flight_control> [0..1]
<aerodynamics> ... </aerodynamics> [0..1]
<input> ... </input> [0..1]
<output> ... </output> [0..*]
</fdm_config>
Diagram
h-1162277844 h-943011200 h65957108 h2131680661 h2112501273 h-121895648 h270620690 h-1087128366 h-2040099610 h-60483535 h-1820271400 h-598823737 h-1205312604
Schema Component Representation
<xs:element name="fdm_config">
<xs:complexType>
<xs:sequence>
<xs:element ref=" fileheader "/>
<--The file creation information. -->
<xs:element ref=" metrics "/>
<--The geometric information for the aircraft model. -->
<xs:element ref=" mass_balance "/>
<-- The weight and balance information for the aircraft model.</xs:annotation -->
<xs:element ref=" ground_reactions " minOccurs="0"/>
<--The landing gear and/or structural contact point information for the aircraft model. -->
<xs:element ref=" external_reactions " minOccurs="0"/>
<--The external reactions information for the aircraft model. -->
<xs:element ref=" buoyant_forces " minOccurs="0"/>
<--The external reactions information for the aircraft model. -->
<xs:element ref=" propulsion " minOccurs="0"/>
<-- The propulsion system information for the aircraft model. -->
<xs:element ref=" system " minOccurs="0" maxOccurs="unbounded"/>
<-- The systems reference -->
<xs:element ref=" autopilot " minOccurs="0"/>
<-- The autopilot definition for the aircraft model. -->
<xs:element ref=" flight_control " minOccurs="0"/>
<-- The flight control system for the aircraft model. -->
<xs:element ref=" aerodynamics " minOccurs="0"/>
<-- The aerodynamics definition for the aircraft model. -->
<xs:element ref=" input " minOccurs="0"/>
<-- The input definition for the aircraft model. -->
<xs:element ref=" output " minOccurs="0" maxOccurs="unbounded"/>
<--The output specification for the aircraft model. -->
</xs:sequence>
<xs:attribute name="name" type=" xs:string " use="required"/>
<xs:attribute name="release" use="optional" default="PRODUCTION">
<xs:simpleType>
<xs:restriction base=" xs:string ">
<xs:enumeration value="PRODUCTION"/>
<xs:enumeration value="ALPHA"/>
<xs:enumeration value="BETA"/>
</xs:restriction>
</xs:simpleType>
</xs:attribute>
<xs:attribute name="version" use="required">
<xs:simpleType>
<xs:restriction base=" xs:string ">
<xs:pattern value="[0-9](.[0-9])*"/>
</xs:restriction>
</xs:simpleType>
</xs:attribute>
</xs:complexType>
</xs:element>
top

Element: feed

Name feed
Used by (from the same schema document) Element engine
Type xs:integer
Nillable no
Abstract no
Logical Diagram
XML Instance Representation
<feed> xs:integer </feed>
Diagram
Schema Component Representation
<xs:element name="feed" type=" xs:integer "/>
top

Element: fileheader

Name fileheader
Used by (from the same schema document) Element fdm_config
Type Locally-defined complex type
Nillable no
Abstract no
Documentation The fileheader section is where important information about the model is recorded. The authors, their contact information and affiliation, are all documented in this section. Notes about the model, as well as limitations and reference information are also recorded in this section.
Logical Diagram
XML Instance Representation
<fileheader>
Start Choice [0..*]
<author> xs:string </author> [1]

'The name of the model author[s].'

<email> xs:string </email> [1]

'The contact email address for an author (optional).'

<organization> xs:string </organization> [1]

'The organization that the author[s] belongs to.'

End Choice
<license
licenseName=" xs:string [0..1]

'The name of the license, e.g. \"GPL\".'

"

licenseURL=" xs:anyURI [0..1]

'The URL where the license can be found.'

"
/> [0..1]

'This is an optional field for a license name and URL.'

<sensitivity> xs:string </sensitivity> [0..1]

'This field stores the sensitivity classification, such as \"classified\", \"secret\", \"proprietary\", etc.'

<filecreationdate> xs:date </filecreationdate> [0..1]

'The date that the model was initially created in the form yyyy-mm-dd'

<version> xs:string </version> [0..1]

'The version number in the form #.#, or #.#.#, etc. This can also simply be a cvs keyword, such as \"\$Revision: 1.24 $\".'

<description> xs:string </description> [0..1]

'A simple text description of the aircraft model.'

Start Choice [0..*]
<note> xs:string </note> [1]

'Notes are general notes about the model, perhaps such as special information helpful in flying it.'

<limitation> xs:string </limitation> [1]

'Limitations for this model should be noted. For instance, if gear is not aerodynamically modeled.'

<reference> ... </reference> [1]

'All references used in creating this model should be included.'

End Choice
</fileheader>
Diagram
Schema Component Representation
<xs:element name="fileheader">
<xs:complexType>
<xs:sequence>
<xs:choice minOccurs="0" maxOccurs="unbounded">
<xs:element name="author" type=" xs:string "/>
<xs:element name="email" type=" xs:string "/>
<xs:element name="organization" type=" xs:string "/>
</xs:choice>
<xs:element name="license" minOccurs="0" maxOccurs="1">
<xs:complexType>
<xs:attribute name="licenseName" type=" xs:string "/>
<xs:attribute name="licenseURL" type=" xs:anyURI "/>
</xs:complexType>
</xs:element>
<xs:element name="sensitivity" type=" xs:string " minOccurs="0" maxOccurs="1"/>
<xs:element name="filecreationdate" type=" xs:date " minOccurs="0" maxOccurs="1"/>
<xs:element name="version" type=" xs:string " minOccurs="0" maxOccurs="1"/>
<xs:element name="description" type=" xs:string " minOccurs="0" maxOccurs="1"/>
<xs:choice minOccurs="0" maxOccurs="unbounded">
<xs:element name="note" type=" xs:string "/>
<xs:element name="limitation" type=" xs:string "/>
<xs:element ref=" reference "/>
</xs:choice>
</xs:sequence>
</xs:complexType>
</xs:element>
top

Element: flight_control

Name flight_control
Used by (from the same schema document) Element fdm_config
Type Locally-defined complex type
Nillable no
Abstract no
Logical Diagram
h272436152 h-1105748387 h-1159887168
XML Instance Representation
<flight_control
file=" xs:string [0..1]"
name=" xs:string [0..1]">
<property> ... </property> [0..*]
<sensor> ... </sensor> [0..*]
<channel> ... </channel> [0..*]
</flight_control>
Diagram
h272436152 h-1105748387 h-1159887168
Schema Component Representation
<xs:element name="flight_control">
<xs:complexType>
<xs:sequence>
<xs:element ref=" property " minOccurs="0" maxOccurs="unbounded"/>
<xs:element ref=" sensor " minOccurs="0" maxOccurs="unbounded"/>
<xs:element ref=" channel " minOccurs="0" maxOccurs="unbounded"/>
</xs:sequence>
<xs:attribute name="file" type=" xs:string " use="optional"/>
<xs:attribute name="name" type=" xs:string " use="optional"/>
</xs:complexType>
</xs:element>
top

Element: force

Name force
Used by (from the same schema document) Element external_reactions
Type Locally-defined complex type
Nillable no
Abstract no
Logical Diagram
h-1648451141 h-1128346216 h-384395780
XML Instance Representation
<force
name=" xs:string [0..1]"
frame=" xs:string (value comes from list: {'BODY'|'LOCAL'|'WIND'}) [0..1]">
<function> ... </function> [0..1]
<location> ... </location> [1]
<direction> ... </direction> [0..1]
</force>
Diagram
h-1648451141 h-1128346216 h-384395780
Schema Component Representation
<xs:element name="force">
<xs:complexType>
<xs:sequence>
<xs:element ref=" function " minOccurs="0"/>
<xs:element ref=" location "/>
<xs:element ref=" direction " minOccurs="0"/>
</xs:sequence>
<xs:attribute name="name" type=" xs:string "/>
<xs:attribute name="frame">
<xs:simpleType>
<xs:restriction base=" xs:string ">
<xs:enumeration value="BODY"/>
<xs:enumeration value="LOCAL"/>
<xs:enumeration value="WIND"/>
</xs:restriction>
</xs:simpleType>
</xs:attribute>
</xs:complexType>
</xs:element>
top

Element: force_lag_filter

Name force_lag_filter
Used by (from the same schema document) Element contact
Type Locally-defined complex type
Nillable no
Abstract no
Logical Diagram
XML Instance Representation
<force_lag_filter>
Start All [1]
<rolling> xs:float </rolling> [1]
<side> xs:float </side> [1]
End All
</force_lag_filter>
Diagram
Schema Component Representation
<xs:element name="force_lag_filter">
<xs:complexType>
<xs:all>
<xs:element name="rolling" type=" xs:float " maxOccurs="1"/>
<xs:element name="side" type=" xs:float " maxOccurs="1"/>
</xs:all>
</xs:complexType>
</xs:element>
top

Element: fraction

Name fraction
Used by (from the same schema document) Model Group func_group
Type Locally-defined complex type
Nillable no
Abstract no
Logical Diagram
h-587209106 h272436152
XML Instance Representation
<fraction>
Start Choice [1]
Model group reference (not shown): func_group [1]
<value> ... </value> [1]
<property> ... </property> [1]
End Choice
</fraction>
Diagram
h760873732 h-587209106 h272436152
Schema Component Representation
<xs:element name="fraction">
<xs:complexType>
<xs:choice>
<xs:group ref=" func_group "/>
<xs:element ref=" value "/>
<xs:element ref=" property "/>
</xs:choice>
</xs:complexType>
</xs:element>
top

Element: function

Name function
Used by (from the same schema document) Element fcs_function , Element aerodynamics , Element axis , Element force
Type Locally-defined complex type
Nillable no
Abstract no
Logical Diagram
h-129865927
XML Instance Representation
<function
name="anySimpleType [0..1]">
<description> ... </description> [0..1]
Model group reference (not shown): func_group [1]
</function>
Diagram
h-129865927 h760873732
Schema Component Representation
<xs:element name="function">
<xs:complexType>
<xs:sequence>
<xs:element ref=" description " minOccurs="0"/>
<xs:group ref=" func_group "/>
</xs:sequence>
<xs:attribute name="name" use="optional"/>
</xs:complexType>
</xs:element>
top

Element: ground_reactions

Name ground_reactions
Used by (from the same schema document) Element fdm_config
Type Locally-defined complex type
Nillable no
Abstract no
Logical Diagram
h-947311139
XML Instance Representation
<ground_reactions>
<!-- Mixed content -->
<contact> ... </contact> [0..*]
</ground_reactions>
Diagram
h-947311139
Schema Component Representation
<xs:element name="ground_reactions">
<xs:complexType mixed="true">
<xs:sequence>
<xs:element ref=" contact " minOccurs="0" maxOccurs="unbounded"/>
</xs:sequence>
</xs:complexType>
</xs:element>
top

Element: htailarea

Name htailarea
Used by (from the same schema document) Element metrics
Type Locally-defined complex type
Nillable no
Abstract no
Documentation Horizontal tail area. The default unit is square feet (FT2).
Logical Diagram
XML Instance Representation
<htailarea
unit=" AreaType [0..1]">
PositiveNumber
</htailarea>
Diagram
Schema Component Representation
<xs:element name="htailarea">
<xs:complexType>
<xs:simpleContent>
<xs:extension base=" PositiveNumber ">
<xs:attribute name="unit" type=" AreaType " use="optional" default="FT2"/>
</xs:extension>
</xs:simpleContent>
</xs:complexType>
</xs:element>
top

Element: htailarm

Name htailarm
Used by (from the same schema document) Element metrics
Type Locally-defined complex type
Nillable no
Abstract no
Documentation Horizontal tail arm. This is the distance from the center of gravity to the quarter chord of the horizontal tail. The default unit is feet (FT).
Logical Diagram
XML Instance Representation
<htailarm
unit=" LengthType [0..1]">
PositiveNumber
</htailarm>
Diagram
Schema Component Representation
<xs:element name="htailarm">
<xs:complexType>
<xs:simpleContent>
<xs:extension base=" PositiveNumber ">
<xs:attribute name="unit" type=" LengthType " use="optional" default="FT"/>
</xs:extension>
</xs:simpleContent>
</xs:complexType>
</xs:element>
top

Element: hysteresis_limits

Name hysteresis_limits
Used by (from the same schema document) Element aerodynamics
Type Locally-defined complex type
Nillable no
Abstract no
Logical Diagram
XML Instance Representation
<hysteresis_limits
unit=" AngleType [0..1]">
<min> xs:double </min> [1]
<max> xs:double </max> [1]
</hysteresis_limits>
Diagram
h644301768
Schema Component Representation
<xs:element name="hysteresis_limits">
<xs:complexType>
<xs:sequence>
<xs:element name="min" type=" xs:double "/>
<xs:element name="max" type=" xs:double "/>
</xs:sequence>
<xs:attribute name="unit" type=" AngleType " use="optional" default="DEG"/>
</xs:complexType>
</xs:element>
top

Element: independentVar

Name independentVar
Used by (from the same schema document) Element table
Type Locally-defined complex type
Nillable no
Abstract no
Logical Diagram
XML Instance Representation
<independentVar
lookup=" xs:string [0..1]"/>
Diagram
Schema Component Representation
<xs:element name="independentVar">
<xs:complexType mixed="true">
<xs:attribute name="lookup" type=" xs:string "/>
</xs:complexType>
</xs:element>
top

Element: input

Name input
Used by (from the same schema document) Element fdm_config
Type Locally-defined complex type
Nillable no
Abstract no
Logical Diagram
XML Instance Representation
<input
port=" xs:integer [0..1]"/>
Diagram
Schema Component Representation
<xs:element name="input">
<xs:complexType mixed="true">
<xs:attribute name="port" type=" xs:integer "/>
</xs:complexType>
</xs:element>
top

Element: integer

Name integer
Used by (from the same schema document) Model Group func_group
Type Locally-defined complex type
Nillable no
Abstract no
Logical Diagram
h-587209106 h272436152
XML Instance Representation
<integer>
Start Choice [1]
Model group reference (not shown): func_group [1]
<value> ... </value> [1]
<property> ... </property> [1]
End Choice
</integer>
Diagram
h760873732 h-587209106 h272436152
Schema Component Representation
<xs:element name="integer">
<xs:complexType>
<xs:choice>
<xs:group ref=" func_group "/>
<xs:element ref=" value "/>
<xs:element ref=" property "/>
</xs:choice>
</xs:complexType>
</xs:element>
top

Element: integrator

Name integrator
Used by (from the same schema document) Element channel
Type Locally-defined complex type
Nillable no
Abstract no
Logical Diagram
h-1557501842
XML Instance Representation
<integrator
name=" xs:string [1]">
Start All [1]
<input> xs:string </input> [1]
<c1> xs:double </c1> [1]
<clipto> ... </clipto> [0..1]
<output> xs:string </output> [0..1]
<trigger> xs:string </trigger> [0..1]
End All
</integrator>
Diagram
h-1557501842
Schema Component Representation
<xs:element name="integrator">
<xs:complexType>
<xs:all>
<xs:element name="input" type=" xs:string " maxOccurs="1" minOccurs="1"/>
<xs:element name="c1" type=" xs:double " minOccurs="1" maxOccurs="1"/>
<xs:element ref=" clipto " minOccurs="0" maxOccurs="1"/>
<xs:element name="output" type=" xs:string " minOccurs="0" maxOccurs="1"/>
<xs:element name="trigger" type=" xs:string " minOccurs="0" maxOccurs="1"/>
</xs:all>
<xs:attribute name="name" type=" xs:string " use="required"/>
</xs:complexType>
</xs:element>
top

Element: ixx

Name ixx
Used by (from the same schema document) Element mass_balance
Type Locally-defined complex type
Nillable no
Abstract no
Documentation Moment of Inertia, Ixx
Logical Diagram
XML Instance Representation
<ixx
unit=" InertiaType [0..1]">
PositiveNumber
</ixx>
Diagram
Schema Component Representation
<xs:element name="ixx">
<xs:complexType>
<xs:simpleContent>
<xs:extension base=" PositiveNumber ">
<xs:attribute name="unit" type=" InertiaType " use="optional" default="SLUG*FT2"/>
</xs:extension>
</xs:simpleContent>
</xs:complexType>
</xs:element>
top

Element: ixy

Name ixy
Used by (from the same schema document) Element mass_balance
Type Locally-defined complex type
Nillable no
Abstract no
Documentation Moment of Inertia, Ixy
Logical Diagram
XML Instance Representation
<ixy
unit=" InertiaType [0..1]">
xs:decimal
</ixy>
Diagram
Schema Component Representation
<xs:element name="ixy">
<xs:complexType>
<xs:simpleContent>
<xs:extension base=" xs:decimal ">
<xs:attribute name="unit" type=" InertiaType " use="optional" default="SLUG*FT2"/>
</xs:extension>
</xs:simpleContent>
</xs:complexType>
</xs:element>
top

Element: ixz

Name ixz
Used by (from the same schema document) Element mass_balance
Type Locally-defined complex type
Nillable no
Abstract no
Documentation Moment of Inertia, Ixz
Logical Diagram
XML Instance Representation
<ixz
unit=" InertiaType [0..1]">
xs:decimal
</ixz>
Diagram
Schema Component Representation
<xs:element name="ixz">
<xs:complexType>
<xs:simpleContent>
<xs:extension base=" xs:decimal ">
<xs:attribute name="unit" type=" InertiaType " use="optional" default="SLUG*FT2"/>
</xs:extension>
</xs:simpleContent>
</xs:complexType>
</xs:element>
top

Element: iyy

Name iyy
Used by (from the same schema document) Element mass_balance
Type Locally-defined complex type
Nillable no
Abstract no
Documentation Moment of Inertia, Iyy
Logical Diagram
XML Instance Representation
<iyy
unit=" InertiaType [0..1]">
PositiveNumber
</iyy>
Diagram
Schema Component Representation
<xs:element name="iyy">
<xs:complexType>
<xs:simpleContent>
<xs:extension base=" PositiveNumber ">
<xs:attribute name="unit" type=" InertiaType " use="optional" default="SLUG*FT2"/>
</xs:extension>
</xs:simpleContent>
</xs:complexType>
</xs:element>
top

Element: iyz

Name iyz
Used by (from the same schema document) Element mass_balance
Type Locally-defined complex type
Nillable no
Abstract no
Documentation Moment of Inertia, Iyz
Logical Diagram
XML Instance Representation
<iyz
unit=" InertiaType [0..1]">
xs:decimal
</iyz>
Diagram
Schema Component Representation
<xs:element name="iyz">
<xs:complexType>
<xs:simpleContent>
<xs:extension base=" xs:decimal ">
<xs:attribute name="unit" type=" InertiaType " use="optional" default="SLUG*FT2"/>
</xs:extension>
</xs:simpleContent>
</xs:complexType>
</xs:element>
top

Element: izz

Name izz
Used by (from the same schema document) Element mass_balance
Type Locally-defined complex type
Nillable no
Abstract no
Documentation Moment of Inertia, Izz
Logical Diagram
XML Instance Representation
<izz
unit=" InertiaType [0..1]">
PositiveNumber
</izz>
Diagram
Schema Component Representation
<xs:element name="izz">
<xs:complexType>
<xs:simpleContent>
<xs:extension base=" PositiveNumber ">
<xs:attribute name="unit" type=" InertiaType " use="optional" default="SLUG*FT2"/>
</xs:extension>
</xs:simpleContent>
</xs:complexType>
</xs:element>
top

Element: kinematic

Name kinematic
Used by (from the same schema document) Element channel
Type Locally-defined complex type
Nillable no
Abstract no
Logical Diagram
h-1741524139 h-1557501842
XML Instance Representation
<kinematic
name=" xs:string [1]">
Start All [1]
<input> xs:string </input> [1]
<traverse> ... </traverse> [1]
<clipto> ... </clipto> [0..1]
<output> xs:string </output> [0..1]
End All
</kinematic>
Diagram
h-1741524139 h-1557501842
Schema Component Representation
<xs:element name="kinematic">
<xs:complexType>
<xs:all>
<xs:element name="input" type=" xs:string " minOccurs="1" maxOccurs="1"/>
<xs:element ref=" traverse "/>
<xs:element ref=" clipto " minOccurs="0" maxOccurs="1"/>
<xs:element name="output" type=" xs:string " minOccurs="0" maxOccurs="1"/>
</xs:all>
<xs:attribute name="name" type=" xs:string " use="required"/>
</xs:complexType>
</xs:element>
top

Element: lag_filter

Name lag_filter
Used by (from the same schema document) Element channel
Type Locally-defined complex type
Nillable no
Abstract no
Logical Diagram
h-1557501842
XML Instance Representation
<lag_filter
name=" xs:string [1]">
Start All [1]
<input> xs:string </input> [1]
<c1> xs:double </c1> [1]
<clipto> ... </clipto> [0..1]
<output> xs:string </output> [0..1]
End All
</lag_filter>
Diagram
h-1557501842
Schema Component Representation
<xs:element name="lag_filter">
<xs:complexType>
<xs:all>
<xs:element name="input" type=" xs:string " maxOccurs="1" minOccurs="1"/>
<xs:element name="c1" type=" xs:double " minOccurs="1" maxOccurs="1"/>
<xs:element ref=" clipto " minOccurs="0" maxOccurs="1"/>
<xs:element name="output" type=" xs:string " minOccurs="0" maxOccurs="1"/>
</xs:all>
<xs:attribute name="name" type=" xs:string " use="required"/>
</xs:complexType>
</xs:element>
top

Element: lead_lag_filter

Name lead_lag_filter
Used by (from the same schema document) Element channel
Type Locally-defined complex type
Nillable no
Abstract no
Logical Diagram
h-1557501842
XML Instance Representation
<lead_lag_filter
name=" xs:string [1]">
Start All [1]
<input> xs:string </input> [1]
<c1> xs:double </c1> [1]
<c2> xs:double </c2> [0..1]
<c3> xs:double </c3> [0..1]
<c4> xs:double </c4> [1]
<clipto> ... </clipto> [0..1]
<output> xs:string </output> [0..1]
End All
</lead_lag_filter>
Diagram
h-1557501842
Schema Component Representation
<xs:element name="lead_lag_filter">
<xs:complexType>
<xs:all>
<xs:element name="input" type=" xs:string " minOccurs="1" maxOccurs="1"/>
<xs:element name="c1" type=" xs:double "/>
<xs:element name="c2" type=" xs:double " minOccurs="0"/>
<xs:element name="c3" type=" xs:double " minOccurs="0"/>
<xs:element name="c4" type=" xs:double "/>
<xs:element ref=" clipto " minOccurs="0" maxOccurs="1"/>
<xs:element name="output" type=" xs:string " minOccurs="0" maxOccurs="1"/>
</xs:all>
<xs:attribute name="name" type=" xs:string " use="required"/>
</xs:complexType>
</xs:element>
top

Element: location

Name location
Used by (from the same schema document) Element metrics , Element mass_balance , Element pointmass , Element force , Element contact , Element engine , Element thruster , Element tank
Type Locally-defined complex type
Nillable no
Abstract no
Documentation A location is a vector, containing an x, Y, and Z, element. The default unit is inches (IN). The unit is specifed in the unit attribute of the location - not in the individual x, y, or z child elements.
Logical Diagram
h-258515979 h-258515978 h-258515977
XML Instance Representation
<location
name=" xs:string [0..1]"
unit=" xs:string (value comes from list: {'M'|'FT'|'IN'}) [0..1]">
<x> ... </x> [1]
<y> ... </y> [1]
<z> ... </z> [1]
</location>
Diagram
h-258515979 h-258515978 h-258515977
Schema Component Representation
<xs:element name="location">
<xs:complexType>
<xs:sequence>
<xs:element ref=" x "/>
<xs:element ref=" y "/>
<xs:element ref=" z "/>
</xs:sequence>
<xs:attribute name="name" type=" xs:string "/>
<xs:attribute name="unit" use="optional" default="IN">
<xs:simpleType>
<xs:restriction base=" xs:string ">
<xs:enumeration value="M"/>
<xs:enumeration value="FT"/>
<xs:enumeration value="IN"/>
</xs:restriction>
</xs:simpleType>
</xs:attribute>
</xs:complexType>
</xs:element>
top

Element: mass_balance

Name mass_balance
Used by (from the same schema document) Element fdm_config
Type Locally-defined complex type
Nillable no
Abstract no
Documentation Mass properties are specified in this section. The moments of inertia are specified first. All of Ixx, Iyy, and Izz are required, in order. The products of inertia are not required but, if present, must appear in order Ixy, Ixz, Iyz. Next, the empty weight of the aircraft, and the CG location are specified, in that order. Finally, any number of point masses can be specified.
Logical Diagram
h674236774 h674236806 h674236838 h674236775 h674236776 h674236807 h772308647 h-1128346216 h2143462145
XML Instance Representation
<mass_balance>
<ixx> ... </ixx> [1]
<iyy> ... </iyy> [1]
<izz> ... </izz> [1]
<ixy> ... </ixy> [0..1]
<ixz> ... </ixz> [0..1]
<iyz> ... </iyz> [0..1]
<emptywt> ... </emptywt> [1]
<location> ... </location> [1]
<pointmass> ... </pointmass> [0..*]
</mass_balance>
Diagram
h674236774 h674236806 h674236838 h674236775 h674236776 h674236807 h772308647 h-1128346216 h2143462145
Schema Component Representation
<xs:element name="mass_balance">
<xs:complexType>
<xs:sequence>
<xs:element ref=" ixx " minOccurs="1"/>
<xs:element ref=" iyy " minOccurs="1"/>
<xs:element ref=" izz " minOccurs="1"/>
<xs:element ref=" ixy " minOccurs="0"/>
<xs:element ref=" ixz " minOccurs="0"/>
<xs:element ref=" iyz " minOccurs="0"/>
<xs:element ref=" emptywt " minOccurs="1"/>
<xs:element ref=" location " minOccurs="1"/>
<xs:element ref=" pointmass " minOccurs="0" maxOccurs="unbounded"/>
</xs:sequence>
</xs:complexType>
</xs:element>
top

Element: max

Name max
Used by (from the same schema document) Model Group func_group
Type Locally-defined complex type
Nillable no
Abstract no
Logical Diagram
h-587209106 h272436152
XML Instance Representation
<max>
Start Choice [1..*]
Model group reference (not shown): func_group [1]
<value> ... </value> [1]
<property> ... </property> [1]
End Choice
</max>
Diagram
h760873732 h-587209106 h272436152
Schema Component Representation
<xs:element name="max">
<xs:complexType>
<xs:choice maxOccurs="unbounded">
<xs:group ref=" func_group "/>
<xs:element ref=" value "/>
<xs:element ref=" property "/>
</xs:choice>
</xs:complexType>
</xs:element>
top

Element: metrics

Name metrics
Used by (from the same schema document) Element fdm_config
Type Locally-defined complex type
Nillable no
Abstract no
Documentation The metrics section holds information about the geometric characteristics of the aircraft that are important for the equations of motion and aerodynamics. Wing (or reference) area, wing span (or lateral reference length), and wing chord (or longitudinal reference length) are all recorded in this section. The center of graivty is also recorded in this section. Units may be given as shown in this section.
Logical Diagram
h152547579 h153081784 h1827251251 h-604544679 h886375362 h582782087 h1351816656 h-787676999 h-1128346216
XML Instance Representation
<metrics>
<wingarea> ... </wingarea> [1]
<wingspan> ... </wingspan> [1]
<wing_incidence> ... </wing_incidence> [0..1]
<chord> ... </chord> [1]
<htailarea> ... </htailarea> [0..1]
<htailarm> ... </htailarm> [0..1]
<vtailarea> ... </vtailarea> [0..1]
<vtailarm> ... </vtailarm> [0..1]
<location> ... </location> [1..3]
</metrics>
Diagram
h152547579 h153081784 h1827251251 h-604544679 h886375362 h582782087 h1351816656 h-787676999 h-1128346216
Schema Component Representation
<xs:element name="metrics">
<xs:complexType>
<xs:sequence>
<xs:element ref=" wingarea "/>
<xs:element ref=" wingspan "/>
<xs:element ref=" wing_incidence " minOccurs="0"/>
<xs:element ref=" chord "/>
<xs:element ref=" htailarea " minOccurs="0"/>
<xs:element ref=" htailarm " minOccurs="0"/>
<xs:element ref=" vtailarea " minOccurs="0"/>
<xs:element ref=" vtailarm " minOccurs="0"/>
<xs:element ref=" location " minOccurs="1" maxOccurs="3"/>
</xs:sequence>
</xs:complexType>
</xs:element>
top

Element: min

Name min
Used by (from the same schema document) Model Group func_group
Type Locally-defined complex type
Nillable no
Abstract no
Logical Diagram
h-587209106 h272436152
XML Instance Representation
<min>
Start Choice [1..*]
Model group reference (not shown): func_group [1]
<value> ... </value> [1]
<property> ... </property> [1]
End Choice
</min>
Diagram
h760873732 h-587209106 h272436152
Schema Component Representation
<xs:element name="min">
<xs:complexType>
<xs:choice maxOccurs="unbounded">
<xs:group ref=" func_group "/>
<xs:element ref=" value "/>
<xs:element ref=" property "/>
</xs:choice>
</xs:complexType>
</xs:element>
top

Element: mod

Name mod
Used by (from the same schema document) Model Group func_group
Type Locally-defined complex type
Nillable no
Abstract no
Logical Diagram
h-587209106 h272436152
XML Instance Representation
<mod>
Start Choice [2..2]
Model group reference (not shown): func_group [1]
<value> ... </value> [1]
<property> ... </property> [1]
End Choice
</mod>
Diagram
h760873732 h-587209106 h272436152
Schema Component Representation
<xs:element name="mod">
<xs:complexType>
<xs:choice maxOccurs="2" minOccurs="2">
<xs:group ref=" func_group "/>
<xs:element ref=" value "/>
<xs:element ref=" property "/>
</xs:choice>
</xs:complexType>
</xs:element>
top

Element: noise

Name noise
Used by (from the same schema document) Element sensor
Type Locally-defined complex type
Nillable no
Abstract no
Documentation The noise can be entered as a percentage of the signal, or as an absolute value.
Logical Diagram
XML Instance Representation
<noise
variation=" xs:string (value comes from list: {'PERCENT'|'ABSOLUTE'}) [0..1]">
xs:float
</noise>
Diagram
Schema Component Representation
<xs:element name="noise">
<xs:complexType>
<xs:simpleContent>
<xs:extension base=" xs:float ">
<xs:attribute name="variation">
<xs:simpleType>
<xs:restriction base=" xs:string ">
<xs:enumeration value="PERCENT"/>
<xs:enumeration value="ABSOLUTE"/>
</xs:restriction>
</xs:simpleType>
</xs:attribute>
</xs:extension>
</xs:simpleContent>
</xs:complexType>
</xs:element>
top

Element: orient

Name orient
Used by (from the same schema document) Element engine , Element thruster
Type Locally-defined complex type
Nillable no
Abstract no
Logical Diagram
h-573237280 h-592504771 h674251436
XML Instance Representation
<orient
unit=" xs:string [1]">
Start All [1]
<roll> ... </roll> [0..1]
<pitch> ... </pitch> [0..1]
<yaw> ... </yaw> [0..1]
End All
</orient>
Diagram
h-573237280 h-592504771 h674251436
Schema Component Representation
<xs:element name="orient">
<xs:complexType>
<xs:all>
<xs:element ref=" roll " minOccurs="0"/>
<xs:element ref=" pitch " minOccurs="0"/>
<xs:element ref=" yaw " minOccurs="0"/>
</xs:all>
<xs:attribute name="unit" type=" xs:string " use="required"/>
</xs:complexType>
</xs:element>
top

Element: output

Name output
Used by (from the same schema document) Element fdm_config
Type Locally-defined complex type
Nillable no
Abstract no
Logical Diagram
XML Instance Representation
<output
name=" xs:string [0..1]"
port=" xs:integer [0..1]"
rate=" xs:integer [0..1]"
type=" xs:string (value comes from list: {'CSV'|'TABULAR'|'SOCKET'|'NONE'}) [0..1]">
Start Choice [1..3]
Start Sequence [0..*]
<property> xs:string </property> [0..*]
End Sequence
Start Sequence [0..1]
<simulation> xs:string </simulation> [0..1]
<atmosphere> xs:string </atmosphere> [0..1]
<massprops> xs:string </massprops> [0..1]
<rates> xs:string </rates> [0..1]
<velocities> xs:string </velocities> [0..1]
<forces> xs:string </forces> [0..1]
<moments> xs:string </moments> [0..1]
<position> xs:string </position> [0..1]
<propulsion> xs:string </propulsion> [0..1]
<aerosurfaces> xs:string </aerosurfaces> [0..1]
<fcs> xs:string </fcs> [0..1]
<ground_reactions> xs:string </ground_reactions> [0..1]
<coefficients> xs:string </coefficients> [0..1]
End Sequence
End Choice
</output>
Diagram
Schema Component Representation
<xs:element name="output">
<xs:complexType>
<xs:choice maxOccurs="3">
<xs:sequence minOccurs="0" maxOccurs="unbounded">
<xs:element name="property" type=" xs:string " minOccurs="0" maxOccurs="unbounded"/>
</xs:sequence>
<xs:sequence minOccurs="0">
<xs:element name="simulation" type=" xs:string " minOccurs="0"/>
<xs:element name="atmosphere" type=" xs:string " minOccurs="0"/>
<xs:element name="massprops" type=" xs:string " minOccurs="0"/>
<xs:element name="rates" type=" xs:string " minOccurs="0"/>
<xs:element name="velocities" type=" xs:string " minOccurs="0"/>
<xs:element name="forces" type=" xs:string " minOccurs="0"/>
<xs:element name="moments" type=" xs:string " minOccurs="0"/>
<xs:element name="position" type=" xs:string " minOccurs="0"/>
<xs:element name="propulsion" type=" xs:string " minOccurs="0"/>
<xs:element name="aerosurfaces" type=" xs:string " minOccurs="0"/>
<xs:element name="fcs" type=" xs:string " minOccurs="0"/>
<xs:element name="ground_reactions" type=" xs:string " minOccurs="0"/>
<xs:element name="coefficients" type=" xs:string " minOccurs="0"/>
</xs:sequence>
</xs:choice>
<xs:attribute name="name" type=" xs:string "/>
<xs:attribute name="port" type=" xs:integer "/>
<xs:attribute name="rate" type=" xs:integer "/>
<xs:attribute name="type">
<xs:simpleType>
<xs:restriction base=" xs:string ">
<xs:enumeration value="CSV"/>
<xs:enumeration value="TABULAR"/>
<xs:enumeration value="SOCKET"/>
<xs:enumeration value="NONE"/>
</xs:restriction>
</xs:simpleType>
</xs:attribute>
</xs:complexType>
</xs:element>
top

Element: p_factor

Name p_factor
Used by (from the same schema document) Element thruster
Type xs:decimal
Nillable no
Abstract no
Logical Diagram
XML Instance Representation
<p_factor> xs:decimal </p_factor>
Diagram
Schema Component Representation
<xs:element name="p_factor" type=" xs:decimal "/>
top

Element: pid

Name pid
Used by (from the same schema document) Element channel
Type Locally-defined complex type
Nillable no
Abstract no
Logical Diagram
h-1557501842
XML Instance Representation
<pid
name=" xs:string [1]">
Start All [1]
<input> xs:string </input> [1]
<kp> xs:float </kp> [0..1]
<ki> xs:float </ki> [0..1]
<kd> xs:float </kd> [0..1]
<trigger> xs:string </trigger> [0..1]
<clipto> ... </clipto> [0..1]
<output> xs:string </output> [0..1]
End All
</pid>
Diagram
h-1557501842
Schema Component Representation
<xs:element name="pid">
<xs:complexType>
<xs:all>
<xs:element name="input" type=" xs:string " minOccurs="1" maxOccurs="1"/>
<xs:element name="kp" type=" xs:float " minOccurs="0"/>
<xs:element name="ki" type=" xs:float " minOccurs="0"/>
<xs:element name="kd" type=" xs:float " minOccurs="0"/>
<xs:element name="trigger" type=" xs:string " minOccurs="0"/>
<xs:element ref=" clipto " minOccurs="0" maxOccurs="1"/>
<xs:element name="output" type=" xs:string " minOccurs="0" maxOccurs="1"/>
</xs:all>
<xs:attribute name="name" type=" xs:string " use="required"/>
</xs:complexType>
</xs:element>
top

Element: pitch

Name pitch
Used by (from the same schema document) Element orient
Type xs:double
Nillable no
Abstract no
Logical Diagram
XML Instance Representation
<pitch> xs:double </pitch>
Diagram
Schema Component Representation
<xs:element name="pitch" type=" xs:double "/>
top

Element: pointmass

Name pointmass
Used by (from the same schema document) Element mass_balance
Type Locally-defined complex type
Nillable no
Abstract no
Logical Diagram
h-991392485 h-1128346216
XML Instance Representation
<pointmass
name=" xs:string [1]">
<weight> ... </weight> [1]
<location> ... </location> [1]
</pointmass>
Diagram
h-991392485 h-1128346216
Schema Component Representation
<xs:element name="pointmass">
<xs:complexType>
<xs:sequence>
<xs:element ref=" weight "/>
<xs:element ref=" location "/>
</xs:sequence>
<xs:attribute name="name" type=" xs:string " use="required"/>
</xs:complexType>
</xs:element>
top

Element: pow

Name pow
Used by (from the same schema document) Model Group func_group
Type Locally-defined complex type
Nillable no
Abstract no
Logical Diagram
h-587209106 h272436152
XML Instance Representation
<pow>
Start Choice [2..2]
Model group reference (not shown): func_group [1]
<value> ... </value> [1]
<property> ... </property> [1]
End Choice
</pow>
Diagram
h760873732 h-587209106 h272436152
Schema Component Representation
<xs:element name="pow">
<xs:complexType>
<xs:choice maxOccurs="2" minOccurs="2">
<xs:group ref=" func_group "/>
<xs:element ref=" value "/>
<xs:element ref=" property "/>
</xs:choice>
</xs:complexType>
</xs:element>
top

Element: product

Name product
Used by (from the same schema document) Model Group func_group
Type Locally-defined complex type
Nillable no
Abstract no
Logical Diagram
h-587209106 h272436152
XML Instance Representation
<product>
Start Choice [1..*]
Model group reference (not shown): func_group [1]
<value> ... </value> [1]
<property> ... </property> [1]
End Choice
</product>
Diagram
h760873732 h-587209106 h272436152
Schema Component Representation
<xs:element name="product">
<xs:complexType>
<xs:choice maxOccurs="unbounded">
<xs:group ref=" func_group "/>
<xs:element ref=" value "/>
<xs:element ref=" property "/>
</xs:choice>
</xs:complexType>
</xs:element>
top

Element: property

Name property
Used by (from the same schema document) Element system , Element autopilot , Element flight_control , Element external_reactions , Element product , Element difference , Element sum , Element quotient , Element abs , Element pow , Element sin , Element cos , Element tan , Element asin , Element acos , Element atan , Element atan2 , Element min , Element max , Element avg , Element fraction , Element integer , Element mod
Type xs:string
Nillable no
Abstract no
Logical Diagram
XML Instance Representation
<property> xs:string </property>
Diagram
Schema Component Representation
<xs:element name="property" type=" xs:string "/>
top

Element: propulsion

Name propulsion
Used by (from the same schema document) Element fdm_config
Type Locally-defined complex type
Nillable no
Abstract no
Logical Diagram
h-1498463003 h-573191091
XML Instance Representation
<propulsion>
Start Choice [0..*]
<engine> ... </engine> [1]
<tank> ... </tank> [1]
End Choice
</propulsion>
Diagram
h-1498463003 h-573191091
Schema Component Representation
<xs:element name="propulsion">
<xs:complexType>
<xs:choice minOccurs="0" maxOccurs="unbounded">
<xs:element ref=" engine "/>
<xs:element ref=" tank "/>
</xs:choice>
</xs:complexType>
</xs:element>
top

Element: pure_gain

Name pure_gain
Used by (from the same schema document) Element channel
Type Locally-defined complex type
Nillable no
Abstract no
Logical Diagram
h-1557501842
XML Instance Representation
<pure_gain
name=" xs:string [1]">
Start All [1]
<input> xs:string </input> [1]
<gain> xs:string </gain> [1]

'The Gain element may contain a fixed numeric value, or it may be a property name.'

<clipto> ... </clipto> [0..1]
<output> xs:string </output> [0..1]
End All
</pure_gain>
Diagram
h-1557501842
Schema Component Representation
<xs:element name="pure_gain">
<xs:complexType>
<xs:all>
<xs:element name="input" type=" xs:string " minOccurs="1" maxOccurs="1"/>
<xs:element name="gain" type=" xs:string " minOccurs="1" maxOccurs="1"/>
<xs:element ref=" clipto " minOccurs="0" maxOccurs="1"/>
<xs:element name="output" type=" xs:string " minOccurs="0" maxOccurs="1"/>
</xs:all>
<xs:attribute name="name" type=" xs:string " use="required"/>
</xs:complexType>
</xs:element>
top

Element: quantization

Name quantization
Used by (from the same schema document) Element sensor
Type Locally-defined complex type
Nillable no
Abstract no
Logical Diagram
XML Instance Representation
<quantization
name=" xs:string [0..1]">
Start All [1]
<bits> xs:int </bits> [1]
<min> xs:float </min> [1]
<max> xs:float </max> [1]
End All
</quantization>
Diagram
Schema Component Representation
<xs:element name="quantization">
<xs:complexType>
<xs:all>
<xs:element name="bits" type=" xs:int "/>
<xs:element name="min" type=" xs:float "/>
<xs:element name="max" type=" xs:float "/>
</xs:all>
<xs:attribute name="name" type=" xs:string "/>
</xs:complexType>
</xs:element>
top

Element: quotient

Name quotient
Used by (from the same schema document) Model Group func_group
Type Locally-defined complex type
Nillable no
Abstract no
Logical Diagram
h-587209106 h272436152
XML Instance Representation
<quotient>
Start Choice [1..2]
Model group reference (not shown): func_group [1]
<value> ... </value> [1]
<property> ... </property> [1]
End Choice
</quotient>
Diagram
h760873732 h-587209106 h272436152
Schema Component Representation
<xs:element name="quotient">
<xs:complexType>
<xs:choice maxOccurs="2">
<xs:group ref=" func_group "/>
<xs:element ref=" value "/>
<xs:element ref=" property "/>
</xs:choice>
</xs:complexType>
</xs:element>
top

Element: radius

Name radius
Used by (from the same schema document) Element tank
Type Locally-defined complex type
Nillable no
Abstract no
Logical Diagram
XML Instance Representation
<radius
unit=" xs:NCName [1]">
xs:double
</radius>
Diagram
Schema Component Representation
<xs:element name="radius">
<xs:complexType>
<xs:simpleContent>
<xs:extension base=" xs:double ">
<xs:attribute name="unit" type=" xs:NCName " use="required"/>
</xs:extension>
</xs:simpleContent>
</xs:complexType>
</xs:element>
top

Element: range

Name range
Used by (from the same schema document) Element aerosurface_scale
Type Locally-defined complex type
Nillable no
Abstract no
Documentation The range defines the minimum and maximum output value mapped..
Logical Diagram
XML Instance Representation
<range>
Start All [1]
<min> xs:float </min> [1]
<max> xs:float </max> [1]
End All
</range>
Diagram
Schema Component Representation
<xs:element name="range">
<xs:complexType>
<xs:all>
<xs:element name="min" type=" xs:float " default="0"/>
<xs:element name="max" type=" xs:float " default="0"/>
</xs:all>
</xs:complexType>
</xs:element>
top

Element: reference

Name reference
Used by (from the same schema document) Element fileheader
Type Locally-defined complex type
Nillable no
Abstract no
Documentation A reference consists of an author, a publication date, a reference ID (document ID, etc.), and of course a title. The title is the only item in a reference that is required.
Logical Diagram
XML Instance Representation
<reference
author="anySimpleType [0..1]"
date="anySimpleType [0..1]"
refID=" xs:string [0..1]"
title="anySimpleType [1]"/>
Diagram
Schema Component Representation
<xs:element name="reference">
<xs:complexType>
<xs:attribute name="author" use="optional"/>
<xs:attribute name="date" use="optional"/>
<xs:attribute name="refID" type=" xs:string " use="optional"/>
<xs:attribute name="title" use="required"/>
</xs:complexType>
</xs:element>
top

Element: retractable

Name retractable
Used by (from the same schema document) Element contact
Type xs:integer
Nillable no
Abstract no
Logical Diagram
XML Instance Representation
<retractable> xs:integer </retractable>
Diagram
Schema Component Representation
<xs:element name="retractable" type=" xs:integer "/>
top

Element: roll

Name roll
Used by (from the same schema document) Element orient
Type xs:double
Nillable no
Abstract no
Logical Diagram
XML Instance Representation
<roll> xs:double </roll>
Diagram
Schema Component Representation
<xs:element name="roll" type=" xs:double "/>
top

Element: scheduled_gain

Name scheduled_gain
Used by (from the same schema document) Element channel
Type Locally-defined complex type
Nillable no
Abstract no
Logical Diagram
h-589066037 h-1557501842
XML Instance Representation
<scheduled_gain
name=" xs:string [1]">
Start All [1]
<input> xs:string </input> [1]
<table> ... </table> [1]
<gain> xs:string </gain> [0..1]

'The Gain element may contain a fixed numeric value, or it may be a property name.'

<clipto> ... </clipto> [0..1]
<output> ... </output> [0..1]
End All
</scheduled_gain>
Diagram
h-589066037 h-1557501842
Schema Component Representation
<xs:element name="scheduled_gain">
<xs:complexType>
<xs:all>
<xs:element name="input" type=" xs:string " minOccurs="1" maxOccurs="1"/>
<xs:element ref=" table " minOccurs="1" maxOccurs="1"/>
<xs:element name="gain" type=" xs:string " minOccurs="0" maxOccurs="1"/>
<xs:element ref=" clipto " minOccurs="0"/>
<xs:element name="output" minOccurs="0"/>
</xs:all>
<xs:attribute name="name" type=" xs:string " use="required"/>
</xs:complexType>
</xs:element>
top

Element: second_order_filter

Name second_order_filter
Used by (from the same schema document) Element channel
Type Locally-defined complex type
Nillable no
Abstract no
Logical Diagram
h-1557501842
XML Instance Representation
<second_order_filter
name=" xs:string [1]">
Start All [1]
<input> xs:string </input> [1]
<c1> xs:double </c1> [1]
<c2> xs:double </c2> [1]
<c3> xs:double </c3> [1]
<c4> xs:double </c4> [1]
<c5> xs:double </c5> [1]
<c6> xs:double </c6> [1]
<clipto> ... </clipto> [0..1]
<output> xs:string </output> [0..1]
End All
</second_order_filter>
Diagram
h-1557501842
Schema Component Representation
<xs:element name="second_order_filter">
<xs:complexType>
<xs:all>
<xs:element name="input" type=" xs:string " minOccurs="1" maxOccurs="1"/>
<xs:element name="c1" type=" xs:double "/>
<xs:element name="c2" type=" xs:double "/>
<xs:element name="c3" type=" xs:double "/>
<xs:element name="c4" type=" xs:double "/>
<xs:element name="c5" type=" xs:double "/>
<xs:element name="c6" type=" xs:double "/>
<xs:element ref=" clipto " minOccurs="0" maxOccurs="1"/>
<xs:element name="output" type=" xs:string " minOccurs="0" maxOccurs="1"/>
</xs:all>
<xs:attribute name="name" type=" xs:string " use="required"/>
</xs:complexType>
</xs:element>
top

Element: sense

Name sense
Used by (from the same schema document) Element thruster
Type xs:integer
Nillable no
Abstract no
Logical Diagram
XML Instance Representation
<sense> xs:integer </sense>
Diagram
Schema Component Representation
<xs:element name="sense" type=" xs:integer "/>
top

Element: sensor

Name sensor
Used by (from the same schema document) Element system , Element autopilot , Element flight_control , Element channel
Type Locally-defined complex type
Nillable no
Abstract no
Logical Diagram
h-594183145 h-739385820 h-1557501842
XML Instance Representation
<sensor
name=" xs:string [1]">
<input> xs:string </input> [1]
<lag> xs:float </lag> [1]
<noise> ... </noise> [1]
<quantization> ... </quantization> [1]
<drift_rate> xs:float </drift_rate> [1]
<bias> xs:float </bias> [1]
<clipto> ... </clipto> [1]
<output> ... </output> [1]
</sensor>
Diagram
h-594183145 h-739385820 h-1557501842
Schema Component Representation
<xs:element name="sensor">
<xs:complexType>
<xs:sequence>
<xs:element name="input" type=" xs:string " maxOccurs="1"/>
<xs:element name="lag" type=" xs:float " maxOccurs="1"/>
<xs:element ref=" noise " maxOccurs="1"/>
<xs:element ref=" quantization " maxOccurs="1"/>
<xs:element name="drift_rate" type=" xs:float " maxOccurs="1"/>
<xs:element name="bias" type=" xs:float " maxOccurs="1"/>
<xs:element ref=" clipto " maxOccurs="1"/>
<xs:element name="output" maxOccurs="1"/>
</xs:sequence>
<xs:attribute name="name" type=" xs:string " use="required"/>
</xs:complexType>
</xs:element>
top

Element: setting

Name setting
Used by (from the same schema document) Element traverse
Type Locally-defined complex type
Nillable no
Abstract no
Logical Diagram
XML Instance Representation
<setting>
<position> xs:double </position> [1]
<time> xs:double </time> [1]
</setting>
Diagram
Schema Component Representation
<xs:element name="setting">
<xs:complexType>
<xs:sequence>
<xs:element name="position" type=" xs:double "/>
<xs:element name="time" type=" xs:double "/>
</xs:sequence>
</xs:complexType>
</xs:element>
top

Element: sin

Name sin
Used by (from the same schema document) Model Group func_group
Type Locally-defined complex type
Nillable no
Abstract no
Logical Diagram
h-587209106 h272436152
XML Instance Representation
<sin>
Start Choice [1]
Model group reference (not shown): func_group [1]
<value> ... </value> [1]
<property> ... </property> [1]
End Choice
</sin>
Diagram
h760873732 h-587209106 h272436152
Schema Component Representation
<xs:element name="sin">
<xs:complexType>
<xs:choice maxOccurs="1" minOccurs="1">
<xs:group ref=" func_group "/>
<xs:element ref=" value "/>
<xs:element ref=" property "/>
</xs:choice>
</xs:complexType>
</xs:element>
top

Element: sum

Name sum
Used by (from the same schema document) Model Group func_group
Type Locally-defined complex type
Nillable no
Abstract no
Logical Diagram
h-587209106 h272436152
XML Instance Representation
<sum>
Start Choice [1..*]
Model group reference (not shown): func_group [1]
<value> ... </value> [1]
<property> ... </property> [1]
End Choice
</sum>
Diagram
h760873732 h-587209106 h272436152
Schema Component Representation
<xs:element name="sum">
<xs:complexType>
<xs:choice maxOccurs="unbounded">
<xs:group ref=" func_group "/>
<xs:element ref=" value "/>
<xs:element ref=" property "/>
</xs:choice>
</xs:complexType>
</xs:element>
top

Element: summer

Name summer
Used by (from the same schema document) Element channel
Type Locally-defined complex type
Nillable no
Abstract no
Logical Diagram
h-1557501842
XML Instance Representation
<summer
name=" xs:string [1]">
<input> xs:string </input> [1..*]
<bias> xs:float </bias> [0..1]
<clipto> ... </clipto> [0..1]
<output> xs:string </output> [0..1]
</summer>
Diagram
h-1557501842
Schema Component Representation
<xs:element name="summer">
<xs:complexType>
<xs:sequence>
<xs:element name="input" type=" xs:string " maxOccurs="unbounded"/>
<xs:element name="bias" type=" xs:float " minOccurs="0"/>
<xs:element ref=" clipto " minOccurs="0"/>
<xs:element name="output" type=" xs:string " minOccurs="0"/>
</xs:sequence>
<xs:attribute name="name" type=" xs:string " use="required"/>
</xs:complexType>
</xs:element>
top

Element: switch

Name switch
Used by (from the same schema document) Element channel
Type Locally-defined complex type
Nillable no
Abstract no
Logical Diagram
h-354033666 h-573187083 h-1557501842
XML Instance Representation
<switch
name=" xs:string [1]">
<input> xs:string </input> [0..1]
<default> ... </default> [0..1]
<test> ... </test> [1..*]
<clipto> ... </clipto> [0..1]
<output> ... </output> [0..1]
</switch>
Diagram
h-354033666 h-573187083 h-1557501842
Schema Component Representation
<xs:element name="switch">
<xs:complexType>
<xs:sequence>
<xs:element name="input" type=" xs:string " minOccurs="0"/>
<xs:element ref=" default " minOccurs="0"/>
<xs:element ref=" test " minOccurs="1" maxOccurs="unbounded"/>
<xs:element ref=" clipto " minOccurs="0"/>
<xs:element name="output" minOccurs="0"/>
</xs:sequence>
<xs:attribute name="name" type=" xs:string " use="required"/>
</xs:complexType>
</xs:element>
top

Element: system

Name system
Used by (from the same schema document) Element fdm_config
Type Locally-defined complex type
Nillable no
Abstract no
Documentation The system definition can be present any number of times in an aircraft definition. This section is used to define an arbitrary system, such as navigation, guidance, or control avionics, electrical systems, etc. The system, autopilot, and flight_control sections of a configuration file are all built the same way, using channel elements that contain strings of component definitions.
Logical Diagram
h272436152 h-1105748387 h-1159887168
XML Instance Representation
<system
name=" xs:string [0..1]"
file=" xs:string [0..1]">
<property> ... </property> [0..*]
<sensor> ... </sensor> [0..*]
<channel> ... </channel> [0..*]
</system>
Diagram
h272436152 h-1105748387 h-1159887168
Schema Component Representation
<xs:element name="system">
<xs:complexType>
<xs:sequence>
<xs:element ref=" property " minOccurs="0" maxOccurs="unbounded"/>
<xs:element ref=" sensor " minOccurs="0" maxOccurs="unbounded"/>
<xs:element ref=" channel " minOccurs="0" maxOccurs="unbounded"/>
</xs:sequence>
<xs:attribute name="name" type=" xs:string " use="optional"/>
<xs:attribute name="file" type=" xs:string " use="optional"/>
</xs:complexType>
</xs:element>
top

Element: table

Name table
Used by (from the same schema document) Element scheduled_gain , Model Group func_group
Type Locally-defined complex type
Nillable no
Abstract no
Logical Diagram
h1527964912 h-1410820331
XML Instance Representation
<table
name=" xs:string [0..1]">
<independentVar> ... </independentVar> [1..*]
<tableData> ... </tableData> [1..*]
</table>
Diagram
h1527964912 h-1410820331
Schema Component Representation
<xs:element name="table">
<xs:complexType>
<xs:sequence>
<xs:element ref=" independentVar " maxOccurs="unbounded"/>
<xs:element ref=" tableData " minOccurs="1" maxOccurs="unbounded"/>
</xs:sequence>
<xs:attribute name="name" type=" xs:string " use="optional"/>
</xs:complexType>
</xs:element>
top

Element: tableData

Name tableData
Used by (from the same schema document) Element table
Type Locally-defined complex type
Nillable no
Abstract no
Logical Diagram
XML Instance Representation
<tableData
breakPoint=" xs:double [0..1]">
xs:string
</tableData>
Diagram
Schema Component Representation
<xs:element name="tableData">
<xs:complexType>
<xs:simpleContent>
<xs:extension base=" xs:string ">
<xs:attribute name="breakPoint" type=" xs:double " use="optional"/>
</xs:extension>
</xs:simpleContent>
</xs:complexType>
</xs:element>
top

Element: tan

Name tan
Used by (from the same schema document) Model Group func_group
Type Locally-defined complex type
Nillable no
Abstract no
Logical Diagram
h-587209106 h272436152
XML Instance Representation
<tan>
Start Choice [1]
Model group reference (not shown): func_group [1]
<value> ... </value> [1]
<property> ... </property> [1]
End Choice
</tan>
Diagram
h760873732 h-587209106 h272436152
Schema Component Representation
<xs:element name="tan">
<xs:complexType>
<xs:choice maxOccurs="1" minOccurs="1">
<xs:group ref=" func_group "/>
<xs:element ref=" value "/>
<xs:element ref=" property "/>
</xs:choice>
</xs:complexType>
</xs:element>
top

Element: tank

Name tank
Used by (from the same schema document) Element propulsion
Type Locally-defined complex type
Nillable no
Abstract no
Logical Diagram
h-1128346216 h-1138378955 h1197752989 h698255613
XML Instance Representation
<tank
type=" xs:string [1]"
number=" xs:integer [0..1]">
Start All [1]
<temperature> xs:double </temperature> [0..1]
<location> ... </location> [1]
<radius> ... </radius> [0..1]
<capacity> ... </capacity> [0..1]
<contents> ... </contents> [0..1]
End All
</tank>
Diagram
h-1128346216 h-1138378955 h1197752989 h698255613
Schema Component Representation
<xs:element name="tank">
<xs:complexType>
<xs:all>
<xs:element name="temperature" type=" xs:double " minOccurs="0"/>
<xs:element ref=" location " minOccurs="1"/>
<xs:element ref=" radius " minOccurs="0"/>
<xs:element ref=" capacity " minOccurs="0"/>
<xs:element ref=" contents " minOccurs="0"/>
</xs:all>
<xs:attribute name="type" type=" xs:string " use="required"/>
<xs:attribute name="number" type=" xs:integer " use="optional"/>
</xs:complexType>
</xs:element>
top

Element: test

Name test
Used by (from the same schema document) Element switch
Type Locally-defined complex type
Nillable no
Abstract no
Logical Diagram
XML Instance Representation
<test
logic=" xs:string (value comes from list: {'OR'|'AND'}) [0..1]"
value=" xs:string [1]">
xs:string
</test>
Diagram
Schema Component Representation
<xs:element name="test">
<xs:complexType>
<xs:simpleContent>
<xs:extension base=" xs:string ">
<xs:attribute name="logic" default="AND" use="optional">
<xs:simpleType>
<xs:restriction base=" xs:string ">
<xs:enumeration value="OR"/>
<xs:enumeration value="AND"/>
</xs:restriction>
</xs:simpleType>
</xs:attribute>
<xs:attribute name="value" type=" xs:string " use="required"/>
</xs:extension>
</xs:simpleContent>
</xs:complexType>
</xs:element>
top

Element: thruster

Name thruster
Used by (from the same schema document) Element engine
Type Locally-defined complex type
Nillable no
Abstract no
Logical Diagram
h-1128346216 h-1208421656 h-589858645 h318162401
XML Instance Representation
<thruster
file=" xs:string [1]">
Start All [1]
<location> ... </location> [1]
<orient> ... </orient> [0..1]
<sense> ... </sense> [0..1]
<p_factor> ... </p_factor> [0..1]
End All
</thruster>
Diagram
h-1128346216 h-1208421656 h-589858645 h318162401
Schema Component Representation
<xs:element name="thruster">
<xs:complexType>
<xs:all>
<xs:element ref=" location "/>
<xs:element ref=" orient " minOccurs="0"/>
<xs:element ref=" sense " minOccurs="0"/>
<xs:element ref=" p_factor " minOccurs="0"/>
</xs:all>
<xs:attribute name="file" type=" xs:string " use="required"/>
</xs:complexType>
</xs:element>
top

Element: traverse

Name traverse
Used by (from the same schema document) Element kinematic
Type Locally-defined complex type
Nillable no
Abstract no
Logical Diagram
h87103501
XML Instance Representation
<traverse>
<setting> ... </setting> [1..*]
</traverse>
Diagram
h87103501
Schema Component Representation
<xs:element name="traverse">
<xs:complexType>
<xs:sequence>
<xs:element ref=" setting " minOccurs="1" maxOccurs="unbounded"/>
</xs:sequence>
</xs:complexType>
</xs:element>
top

Element: value

Name value
Used by (from the same schema document) Element product , Element difference , Element sum , Element quotient , Element abs , Element pow , Element sin , Element cos , Element tan , Element asin , Element acos , Element atan , Element atan2 , Element min , Element max , Element avg , Element fraction , Element integer , Element mod
Type xs:double
Nillable no
Abstract no
Logical Diagram
XML Instance Representation
<value> xs:double </value>
Diagram
Schema Component Representation
<xs:element name="value" type=" xs:double "/>
top

Element: vtailarea

Name vtailarea
Used by (from the same schema document) Element metrics
Type Locally-defined complex type
Nillable no
Abstract no
Documentation Vertical tail area. The default unit is square feet (FT2).
Logical Diagram
XML Instance Representation
<vtailarea
unit=" AreaType [0..1]">
PositiveNumber
</vtailarea>
Diagram
Schema Component Representation
<xs:element name="vtailarea">
<xs:complexType>
<xs:simpleContent>
<xs:extension base=" PositiveNumber ">
<xs:attribute name="unit" type=" AreaType " use="optional" default="FT2"/>
</xs:extension>
</xs:simpleContent>
</xs:complexType>
</xs:element>
top

Element: vtailarm

Name vtailarm
Used by (from the same schema document) Element metrics
Type Locally-defined complex type
Nillable no
Abstract no
Documentation Vertical tail arm. The default unit is feet (FT).
Logical Diagram
XML Instance Representation
<vtailarm
unit=" LengthType [0..1]">
PositiveNumber
</vtailarm>
Diagram
Schema Component Representation
<xs:element name="vtailarm">
<xs:complexType>
<xs:simpleContent>
<xs:extension base=" PositiveNumber ">
<xs:attribute name="unit" type=" LengthType " use="optional" default="FT"/>
</xs:extension>
</xs:simpleContent>
</xs:complexType>
</xs:element>
top

Element: washout_filter

Name washout_filter
Used by (from the same schema document) Element channel
Type Locally-defined complex type
Nillable no
Abstract no
Logical Diagram
h-1557501842
XML Instance Representation
<washout_filter
name=" xs:string [1]">
Start All [1]
<input> xs:string </input> [1]
<c1> xs:double </c1> [1]
<clipto> ... </clipto> [0..1]
<output> xs:string </output> [0..1]
End All
</washout_filter>
Diagram
h-1557501842
Schema Component Representation
<xs:element name="washout_filter">
<xs:complexType>
<xs:all>
<xs:element name="input" type=" xs:string " maxOccurs="1" minOccurs="1"/>
<xs:element name="c1" type=" xs:double " minOccurs="1" maxOccurs="1"/>
<xs:element ref=" clipto " minOccurs="0" maxOccurs="1"/>
<xs:element name="output" type=" xs:string " minOccurs="0" maxOccurs="1"/>
</xs:all>
<xs:attribute name="name" type=" xs:string " use="required"/>
</xs:complexType>
</xs:element>
top

Element: weight

Name weight
Used by (from the same schema document) Element pointmass
Type Locally-defined complex type
Nillable no
Abstract no
Logical Diagram
XML Instance Representation
<weight
unit=" WeightType [0..1]">
PositiveNumber
</weight>
Diagram
Schema Component Representation
<xs:element name="weight">
<xs:complexType>
<xs:simpleContent>
<xs:extension base=" PositiveNumber ">
<xs:attribute name="unit" type=" WeightType " use="optional" default="LBS"/>
</xs:extension>
</xs:simpleContent>
</xs:complexType>
</xs:element>
top

Element: width

Name width
Type PositiveNumber
Nillable no
Abstract no
Documentation The width value specifies the width of the deadband - i.e. the total span about zero where the input will be mapped to zero output.
Logical Diagram
XML Instance Representation
<width> PositiveNumber </width>
Diagram
Schema Component Representation
<xs:element name="width" type=" PositiveNumber "/>
top

Element: wing_incidence

Name wing_incidence
Used by (from the same schema document) Element metrics
Type Locally-defined complex type
Nillable no
Abstract no
Documentation The angle the wing makes with the fuselage centerline for the vehicle being modeled. The default unit is degrees (DEG).
Logical Diagram
XML Instance Representation
<wing_incidence
unit=" AngleType [0..1]">
xs:double
</wing_incidence>
Diagram
Schema Component Representation
<xs:element name="wing_incidence">
<xs:complexType>
<xs:simpleContent>
<xs:extension base=" xs:double ">
<xs:attribute name="unit" type=" AngleType " use="optional" default="DEG"/>
</xs:extension>
</xs:simpleContent>
</xs:complexType>
</xs:element>
top

Element: wingarea

Name wingarea
Used by (from the same schema document) Element metrics
Type Locally-defined complex type
Nillable no
Abstract no
Documentation Wing area (reference area) for the vehicle being modeled. The default unit is square feet (FT2).
Logical Diagram
XML Instance Representation
<wingarea
unit=" AreaType [0..1]">
PositiveNumber
</wingarea>
Diagram
Schema Component Representation
<xs:element name="wingarea">
<xs:complexType>
<xs:simpleContent>
<xs:extension base=" PositiveNumber ">
<xs:attribute name="unit" type=" AreaType " use="optional" default="FT2"/>
</xs:extension>
</xs:simpleContent>
</xs:complexType>
</xs:element>
top

Element: wingspan

Name wingspan
Used by (from the same schema document) Element metrics
Type Locally-defined complex type
Nillable no
Abstract no
Documentation Wingspan (lateral reference length) for the vehicle being modeled. The default unit is feet (FT).
Logical Diagram
XML Instance Representation
<wingspan
unit=" LengthType [0..1]">
PositiveNumber
</wingspan>
Diagram
Schema Component Representation
<xs:element name="wingspan">
<xs:complexType>
<xs:simpleContent>
<xs:extension base=" PositiveNumber ">
<xs:attribute name="unit" type=" LengthType " use="optional" default="FT"/>
</xs:extension>
</xs:simpleContent>
</xs:complexType>
</xs:element>
top

Element: x

Name x
Used by (from the same schema document) Element location , Element direction
Type xs:double
Nillable no
Abstract no
Logical Diagram
XML Instance Representation
<x> xs:double </x>
Diagram
Schema Component Representation
<xs:element name="x" type=" xs:double "/>
top

Element: y

Name y
Used by (from the same schema document) Element location , Element direction
Type xs:double
Nillable no
Abstract no
Logical Diagram
XML Instance Representation
<y> xs:double </y>
Diagram
Schema Component Representation
<xs:element name="y" type=" xs:double "/>
top

Element: yaw

Name yaw
Used by (from the same schema document) Element orient
Type xs:double
Nillable no
Abstract no
Logical Diagram
XML Instance Representation
<yaw> xs:double </yaw>
Diagram
Schema Component Representation
<xs:element name="yaw" type=" xs:double "/>
top

Element: z

Name z
Used by (from the same schema document) Element location , Element direction
Type xs:double
Nillable no
Abstract no
Logical Diagram
XML Instance Representation
<z> xs:double </z>
Diagram
Schema Component Representation
<xs:element name="z" type=" xs:double "/>
top

Global Definitions

Model Group: func_group

Name func_group
Used by (from the same schema document) Element function , Element product , Element difference , Element sum , Element quotient , Element abs , Element pow , Element sin , Element cos , Element tan , Element asin , Element acos , Element atan , Element atan2 , Element min , Element max , Element avg , Element fraction , Element integer , Element mod
XML Instance Representation
Start Choice [1]
<table> ... </table> [1]
<product> ... </product> [1]
<difference> ... </difference> [1]
<sum> ... </sum> [1]
<quotient> ... </quotient> [1]
<pow> ... </pow> [1]
<abs> ... </abs> [1]
<sin> ... </sin> [1]
<cos> ... </cos> [1]
<tan> ... </tan> [1]
<asin> ... </asin> [1]
<acos> ... </acos> [1]
<atan> ... </atan> [1]
<atan2> ... </atan2> [1]
<min> ... </min> [1]
<max> ... </max> [1]
<avg> ... </avg> [1]
<fraction> ... </fraction> [1]
<integer> ... </integer> [1]
<mod> ... </mod> [1]
<random> ... </random> [1]
End Choice
Diagram
h-589066037 h2086655660 h-1822427552 h674246280 h386590798 h674243221 h674228399 h674245909 h674230724 h674246622 h-573739974 h-573755159 h-573739261 h-606047857 h674240143 h674239905 h674229007 h-388173851 h59214587 h674240319
Schema Component Representation
<xs:group name="func_group">
<xs:choice>
<xs:element ref=" table "/>
<xs:element ref=" product "/>
<xs:element ref=" difference "/>
<xs:element ref=" sum "/>
<xs:element ref=" quotient "/>
<xs:element ref=" pow "/>
<xs:element ref=" abs "/>
<xs:element ref=" sin "/>
<xs:element ref=" cos "/>
<xs:element ref=" tan "/>
<xs:element ref=" asin "/>
<xs:element ref=" acos "/>
<xs:element ref=" atan "/>
<xs:element ref=" atan2 "/>
<xs:element ref=" min "/>
<xs:element ref=" max "/>
<xs:element ref=" avg "/>
<xs:element ref=" fraction "/>
<xs:element ref=" integer "/>
<xs:element ref=" mod "/>
<xs:element name="random"/>
</xs:choice>
</xs:group>
top

Simple Type: AngleType

Super-types: xs:string < AngleType (by restriction)
Sub-types: None
Name AngleType
Used by (from the same schema document) Element wing_incidence , Element alphalimits , Element hysteresis_limits , Element contact
Content
  • Base XSD Type: string
  • value comes from list: {'DEG'|'RAD'}
Diagram
Schema Component Representation
<xs:simpleType name="AngleType">
<xs:restriction base=" xs:string ">
<xs:enumeration value="DEG"/>
<xs:enumeration value="RAD"/>
</xs:restriction>
</xs:simpleType>
top

Simple Type: AreaType

Super-types: xs:string < AreaType (by restriction)
Sub-types: None
Name AreaType
Used by (from the same schema document) Element wingarea , Element htailarea , Element vtailarea
Content
  • Base XSD Type: string
  • value comes from list: {'M2'|'FT2'}
Diagram
Schema Component Representation
<xs:simpleType name="AreaType">
<xs:restriction base=" xs:string ">
<xs:enumeration value="M2"/>
<xs:enumeration value="FT2"/>
</xs:restriction>
</xs:simpleType>
top

Simple Type: DampingCoeffType

Super-types: xs:string < DampingCoeffType (by restriction)
Sub-types: None
Name DampingCoeffType
Used by (from the same schema document) Element contact , Element contact
Content
  • Base XSD Type: string
  • value comes from list: {'LBS/FT/SEC'|'N/M/SEC'}
Diagram
Schema Component Representation
<xs:simpleType name="DampingCoeffType">
<xs:restriction base=" xs:string ">
<xs:enumeration value="LBS/FT/SEC"/>
<xs:enumeration value="N/M/SEC"/>
</xs:restriction>
</xs:simpleType>
top

Simple Type: InertiaType

Super-types: xs:string < InertiaType (by restriction)
Sub-types: None
Name InertiaType
Used by (from the same schema document) Element ixx , Element iyy , Element izz , Element ixy , Element ixz , Element iyz
Content
  • Base XSD Type: string
  • value comes from list: {'KG*M2'|'SLUG*FT2'}
Diagram
Schema Component Representation
<xs:simpleType name="InertiaType">
<xs:restriction base=" xs:string ">
<xs:enumeration value="KG*M2"/>
<xs:enumeration value="SLUG*FT2"/>
</xs:restriction>
</xs:simpleType>
top

Simple Type: LengthType

Super-types: xs:string < LengthType (by restriction)
Sub-types: None
Name LengthType
Used by (from the same schema document) Element wingspan , Element chord , Element htailarm , Element vtailarm
Content
  • Base XSD Type: string
  • value comes from list: {'M'|'FT'|'IN'}
Diagram
Schema Component Representation
<xs:simpleType name="LengthType">
<xs:restriction base=" xs:string ">
<xs:enumeration value="M"/>
<xs:enumeration value="FT"/>
<xs:enumeration value="IN"/>
</xs:restriction>
</xs:simpleType>
top

Simple Type: PositiveNumber

Super-types: xs:double < PositiveNumber (by restriction)
Sub-types: None
Name PositiveNumber
Used by (from the same schema document) Element width
Content
  • Base XSD Type: double
  • value >= 0
Diagram
Schema Component Representation
<xs:simpleType name="PositiveNumber">
<xs:restriction base=" xs:double ">
<xs:minInclusive value="0"/>
</xs:restriction>
</xs:simpleType>
top

Simple Type: SpringCoeffType

Super-types: xs:string < SpringCoeffType (by restriction)
Sub-types: None
Name SpringCoeffType
Used by (from the same schema document) Element contact
Content
  • Base XSD Type: string
  • value comes from list: {'LBS/FT'|'N/M'}
Diagram
Schema Component Representation
<xs:simpleType name="SpringCoeffType">
<xs:restriction base=" xs:string ">
<xs:enumeration value="LBS/FT"/>
<xs:enumeration value="N/M"/>
</xs:restriction>
</xs:simpleType>
top

Simple Type: WeightType

Super-types: xs:string < WeightType (by restriction)
Sub-types: None
Name WeightType
Used by (from the same schema document) Element emptywt , Element weight
Content
  • Base XSD Type: string
  • value comes from list: {'KG'|'LBS'}
Diagram
Schema Component Representation
<xs:simpleType name="WeightType">
<xs:restriction base=" xs:string ">
<xs:enumeration value="KG"/>
<xs:enumeration value="LBS"/>
</xs:restriction>
</xs:simpleType>
top

Legend

Complex Type:

Schema Component Type

AusAddress

Schema Component Name
Super-types: Address < AusAddress (by extension)
Sub-types:
  • QLDAddress (by restriction)
If this schema component is a type definition, its type hierarchy is shown in a gray-bordered box.
Name AusAddress
Abstract no
The table above displays the properties of this schema component.
XML Instance Representation
<... country="Australia" >
<unitNo> string </unitNo> [0..1]
<houseNo> string </houseNo> [1]
<street> string </street> [1]
Start Choice [1]
<city> string </city> [1]
<town> string </town> [1]
End Choice
<state> AusStates </state> [1]
<postcode> string <<pattern = [1-9][0-9]{3}>> </postcode> [1] ?
</...>

The XML Instance Representation table above shows the schema component's content as an XML instance.

Schema Component Representation
<complexType name="AusAddress">
<complexContent>
<extension base=" Address ">
<sequence>
<element name="state" type=" AusStates "/>
<element name="postcode">
<simpleType>
<restriction base=" string ">
<pattern value="[1-9][0-9]{3}"/>
</restriction>
</simpleType>
</element>
</sequence>
<attribute name="country" type=" string " fixed="Australia"/>
</extension>
</complexContent>
</complexType>
The Schema Component Representation table above displays the underlying XML representation of the schema component. (Annotations are not shown.)
top

Glossary

Abstract (Applies to complex type definitions and element declarations). An abstract element or complex type cannot used to validate an element instance. If there is a reference to an abstract element, only element declarations that can substitute the abstract element can be used to validate the instance. For references to abstract type definitions, only derived types can be used.

All Model Group Child elements can be provided in any order in instances. See: http://www.w3.org/TR/xmlschema-1/#element-all.

Choice Model Group Only one from the list of child elements and model groups can be provided in instances. See: http://www.w3.org/TR/xmlschema-1/#element-choice.

Collapse Whitespace Policy Replace tab, line feed, and carriage return characters with space character (Unicode character 32). Then, collapse contiguous sequences of space characters into single space character, and remove leading and trailing space characters.

Disallowed Substitutions (Applies to element declarations). If substitution is specified, then substitution group members cannot be used in place of the given element declaration to validate element instances. If derivation methods, e.g. extension, restriction, are specified, then the given element declaration will not validate element instances that have types derived from the element declaration's type using the specified derivation methods. Normally, element instances can override their declaration's type by specifying an xsi:type attribute.

Key Constraint Like Uniqueness Constraint, but additionally requires that the specified value(s) must be provided. See: http://www.w3.org/TR/xmlschema-1/#cIdentity-constraint_Definitions.

Key Reference Constraint Ensures that the specified value(s) must match value(s) from a Key Constraint or Uniqueness Constraint. See: http://www.w3.org/TR/xmlschema-1/#cIdentity-constraint_Definitions.

Model Group Groups together element content, specifying the order in which the element content can occur and the number of times the group of element content may be repeated. See: http://www.w3.org/TR/xmlschema-1/#Model_Groups.

Nillable (Applies to element declarations). If an element declaration is nillable, instances can use the xsi:nil attribute. The xsi:nil attribute is the boolean attribute, nil, from the http://www.w3.org/2001/XMLSchema-instance namespace. If an element instance has an xsi:nil attribute set to true, it can be left empty, even though its element declaration may have required content.

Notation A notation is used to identify the format of a piece of data. Values of elements and attributes that are of type, NOTATION, must come from the names of declared notations. See: http://www.w3.org/TR/xmlschema-1/#cNotation_Declarations.

Preserve Whitespace Policy Preserve whitespaces exactly as they appear in instances.

Prohibited Derivations (Applies to type definitions). Derivation methods that cannot be used to create sub-types from a given type definition.

Prohibited Substitutions (Applies to complex type definitions). Prevents sub-types that have been derived using the specified derivation methods from validating element instances in place of the given type definition.

Replace Whitespace Policy Replace tab, line feed, and carriage return characters with space character (Unicode character 32).

Sequence Model Group Child elements and model groups must be provided in the specified order in instances. See: http://www.w3.org/TR/xmlschema-1/#element-sequence.

Substitution Group Elements that are members of a substitution group can be used wherever the head element of the substitution group is referenced.

Substitution Group Exclusions (Applies to element declarations). Prohibits element declarations from nominating themselves as being able to substitute a given element declaration, if they have types that are derived from the original element's type using the specified derivation methods.

Target Namespace The target namespace identifies the namespace that components in this schema belongs to. If no target namespace is provided, then the schema components do not belong to any namespace.

Uniqueness Constraint Ensures uniqueness of an element/attribute value, or a combination of values, within a specified scope. See: http://www.w3.org/TR/xmlschema-1/#cIdentity-constraint_Definitions.

top